Key Points
Expression of NOTCH4 in endothelium is controlled by NOTCH4in28, a cis-regulatory element.
The NOTCH4in28 element is regulated by SOX17 and involved in arterial specification and lymphoid development from hPSCs.
Visual Abstract
NOTCH signaling plays a critical role in arterial specification, and the formation of transient definitive lymphomyeloid progenitors and hematopoietic stem cells from hemogenic endothelium (HE). To investigate NOTCH signaling mechanisms critical for arterial and lymphoid specification, we performed single-cell multiomics analysis of human pluripotent stem cells (hPSCs) at different stages of hematopoietic differentiation. These studies uncovered the activation of NOTCH signaling and the arterial program, along with dynamic changes in related regulons throughout the HE specification and the endothelial-to-hematopoietic transition. We revealed that expression of NOTCH4 in the arterial endothelium is controlled by a cis-regulatory element within intron 28 (NOTCH4in28) through SOX17 binding. Deletion of NOTCH4in28 in conventional and conditional iSOX17 hPSCs impaired the formation of the early wave DLL4+CXCR4+/− HE with arterial features, as well as hematopoietic progenitors with T and natural killer lymphoid potential. Collectively, we provide compelling evidence that NOTCH4 and the NOTCH4in28 cis-regulatory element play an important role in arterial specification and lymphoid development in hPSC cultures.
Introduction
In the embryo, hematopoietic cells emerge from hemogenic endothelium (HE) through a unique morphogenic event known as the endothelial-to-hematopoietic transition (EHT). During EHT, flat endothelial cells acquire round morphology and a gene expression profile specific to blood cells. Specification of blood from HE occurs in multiple extraembryonic and intraembryonic locations including yolk sac vessels,1-4 the aorta,5-7 vitelline and umbilical arteries,8,9 placenta,10 endocardium,11 and possibly head and somitic vasculature.12,13 Although primitive and erythromyeloid waves of hematopoiesis are NOTCH independent and occur in different vessel types,13-16 initiation of hematopoietic stem cell (HSC) and lymphoid cell formation occurs only in arteries and depends on NOTCH signaling.5,9,13,17 The mechanisms responsible for EHT regulation and the implication of arterial specification on EHT are not well understood.
We performed integrative analysis of the gene expression profile and chromatin accessibility of endothelial and hematopoietic cells at early stages of differentiation from human pluripotent stem cells (hPSCs) to survey the set of regulatory control features of arterial specification and EHT. These studies demonstrated the activation of NOTCH signaling and arterial program, along with dynamic changes in MECOM, FOXO1, and MEF2C regulons, and chromatin accessibility within NOTCH1 and NOTCH4 throughout the arterial specification of endothelium and EHT.
We show that the NOTCH4 locus contains a conserved cis-regulatory element containing SOX17 binding sites within its intron 28 (NOTCH4in28). Using hPSC cell lines with a deletion of NOTCH4in28 (NOTCH4Δin28−/Δin28−), we revealed that this region regulates the expression of NOTCH4, arterial specification of HE and formation of hematopoietic progenitors (HPs) with T and natural killer (NK) lymphoid potential from hPSCs. Moreover, we demonstrated that NOTCH4in28 element has features of an enhancer and is regulated by SOX17.
Methods
hPSC maintenance and hematopoietic differentiation
H9 human embryonic stem cells (hESCs) (WiCell), the iSOX17 H9 hESC cell line,18 and H9 hESCs with deleted NOTCH4in28 were maintained and passaged on Matrigel in mTeSR1 Plus medium (modified TeSR 1; WiCell). The cell lines were differentiated on collagen IV–coated plates.18,19 Briefly, on day 0, cell lines were plated at 5000 cells per cm2 onto 6-well plates with E8 medium containing 10 μM Rho kinase (ROCK) inhibitor (Y-27632; Cayman Chemicals). The following day, the medium was changed to IF9S medium (base differentiation medium with 9 supplements) with 50 ng/mL fibroblast growth factor 2 (FGF2; PeproTech), 50 ng/mL bone morphogenetic protein 4 (BMP4; PeproTech), 15 ng/mL activin A (PeproTech), and 2 mM LiCl (Sigma) and cultured in hypoxic conditions (5% CO2 and 5% O2). On day 2, the media was changed to IF9S medium with 50 ng/mL FGF2, 50 ng/mL vascular endothelial growth factor (VEGF; PeproTech), and 2.5 μM transforming growth factor β inhibitor (SB-431542; Cayman), and cultured in hypoxic conditions (5% CO2 and 5% O2). On day 4 and day 6, the medium was changed to IF9S medium with 50 ng/mL FGF2, 50 ng/mL VEGF, 50 ng/mL thrombopoietin (TPO; PeproTech), 50 ng/mL interleukin-6 (IL-6; PeproTech), 20 ng/mL stem cell factor (SCF; PeproTech), and 10 ng/mL IL-3 (PeproTech), and cultured in normoxic conditions (20% CO2 and 5% O2).
Generation of NOTCH4in28 reporter hPSC lines
To target the donor cassette to the AAVS1 locus in H9 hPSCs, a human 503-base-pair (bp) sequence (chromosome 6, 32196422-32196924) from NOTCH4in28, in conjunction with the β-globin promoters and VENUS, was cloned into the AAVS1-SA-2A-Puro vector. The CRISPR/Cas9 nuclease system was used to target at the AAVS1 locus. H9 hPSCs were electroporated with single guide (sgRNA) (5′-GGGGCCACTAGGGACAGGAT-3′ [Synthego]) and Cas9 protein (PNA Bio) and plated at a low density on 6-well plates. Later, puromycin-resistant individual cells were clonally expanded, and on-target clones were selected by Southern blot. Briefly, 10 μg genomic DNA was digested using an EcoRI or ApaLI restriction enzyme overnight, separated on a 0.7% agarose gel for 6 h, transferred to a nylon membrane (Amersham), and incubated with digoxin (DIG)-labeling probes. The external probe is a DIG-labeled 600 nucleotide fragment that binds to the ApaLI-digested fragment of the 5′ external region. The internal probe is a DIG-labeled 700 nucleotide fragment that binds to the EcoRI-digested fragment of the VENUS region.
Generation of conventional and iSOX17 hPSC lines with deleted NOTCH4in28
To generate cell lines with deleted Notch4in28, 2 sgRNAs were designed using a CRISPR design tool (Synthego) to target a 295-bp sequence (chromosome 6, position 32196522-32196816) within NOTCH4in28. Unmodified H9 hPSCs or iSOX17 H9 hPSCs were electroporated with 2 sgRNAs (5′-GAAGGGCTATTCGGGCCGGC-3′ and 5′-AGATTGACCGCCGTAACAGC-3′; Synthego) and Cas9 protein (PNA Bio) and plated at a low density in 6-well plates. Clonally amplified cells were picked and screened by genomic polymerase chain reaction (PCR) for the 295-bp deletion in the wild-type (WT) NOTCH4in28 enhancer allele using the primers listed in supplemental Table 1.
Isolation of D4 and D5 HE from hPSC differentiation cultures
For isolation of D4 HE, differentiation cultures were singularized using 1 × TrypLE, stained with anti-CD31 antibody, and purified by magnetic-activated cell sorting (Miltenyi Biotec). For isolation of D5 HE, hPSC cells were singularized using 1X TrypLE, and stained VEC (vascular endothelial cadherin) (CD144), CD73, CD43, and Ghost Violet 540. D5 VEC+CD73–CD43– HE cells were purified using a MA900 fluorescence-activated cell sorter (Sony).
T-cell differentiation
Floating hematopoietic cells collected from D8 differentiation cultures were cultured in α minimum essential medium (Invitrogen) with 20% fetal bovine serum (HyClone), 10 ng/mL SCF, 5 ng/mL FMS- related receptor tyrosine kinase 3 ligand (FLT3L), and 5 ng/mL IL-7 (PeproTech) on OP9-DLL4 for 3 weeks. Cells were passaged weekly onto fresh OP9-DLL4 cells. Cells were analyzed by flow cytometry for T-cell surface markers after 21 days of T-cell differentiation.
NK-cell differentiation
For NK-cell differentiation, floating hematopoietic cells collected from D8 differentiation cultures were cultured in α minimum essential medium (Invitrogen) with 20% fetal bovine serum, 25 ng/mL SCF, 5 ng/mL FLT3L, 5 ng/mL IL-3, 5 ng/mL IL-7, and 10 ng/mL IL-15 (PeproTech) on OP9-DLL4 for 5 days. Cells were then cultured in the same medium without IL-3 for 3 to 4 weeks. Cells were passaged weekly onto fresh OP9-DLL4 cells and analyzed by flow cytometry for NK-cell surface markers after 3 to 4 weeks.
Flow cytometric analysis
Flow cytometric analysis was performed using antibodies listed in supplemental Table 2, MACSQuant Analyzer 10 (Miltenyi Biotec), and FlowJo 10 software (FlowJo, LLC).
ChIP PCR
Chromatin immunoprecipitation (ChIP) analysis of D4 HE was performed using the EZ-Magna ChIP A/G Chromatin Immunoprecipitation Kit (MilliporeSigma) according to the manufacturer’s instructions. Briefly, chromatin extracts were incubated with 10 μg goat anti-SOX17 (R&D Systems), rabbit anti–histone H3 (acetyl K27) (MilliporeSigma), rabbit anti–histone H3 (monomethyl K4) (Abcam), and goat immunoglobulin G (R&D Systems) or rabbit immunoglobulin G (Abcam) overnight at 4°C. Purified DNA was analyzed using PCR primers listed in supplemental Table 1.
Luc reporter assay
The intact 503 bp NOTCH4in28 fragment or 236 bp NOTCH4in28 from NOTCH4Δin28−/Δin28− cell line, was amplified from the genomic DNA of H9 cells by PCR and cloned into the pGL4 vector. Then, 200 ng of the luciferase (Luc) reporter plasmid and 20 ng of the pRL (Renilla luciferase) plasmid were transfected into iSOX17 hPSCs using Lipofectamine 3000 (Invitrogen). Cells were treated with 2 μg/mL doxycycline (DOX). After 48 hours, cells were harvested and lysed with 200 μL of Reporter Lysis Buffer (Promega). Luc activity was measured using a Dual-Glo Luc assay kit (Promega) and a SpectraMaxi3x microplate reader (Molecular Devices).
Real-time qPCR
RNA was extracted using the RNeasy Micro Kit (Qiagen) and reverse-transcribed into complementary DNA using random hexamer primers (Qiagen) with SMART Moloney murine leukemia virus reverse transcriptase (Takara). Quantitative PCR (qPCR) was conducted using the SYBR Advantage qPCR Premix (Takara). RPL13A was used as a reference gene to normalize data. Primer sequences are listed in supplemental Table 1.
Detailed methods for constructing paired single-nuclei gene expression and assay for transposase-accessible chromatin (ATAC) libraries and bioinformatic analysis are described in the supplemental Material.
Statistical analysis
Experimental data were analyzed using GraphPad Prism version 10 (GraphPad Software Inc) and Excel (Microsoft Corporation). Tests for statistical significance are listed with each experiment, including 2-sided Student t test for paired analyses and 1-way analysis of variance, and 2-way analysis of variance for experiments with multiple comparisons and/or grouped variables, accompanied by the posttests (Tukey and Sidak and Dunnett) that were indicated as appropriate by the software.
Results
Multiomic profiling revealed activation of the arterial program and changes in chromatin accessibility within NOTCH1 and NOTCH4 during hematoendothelial specification
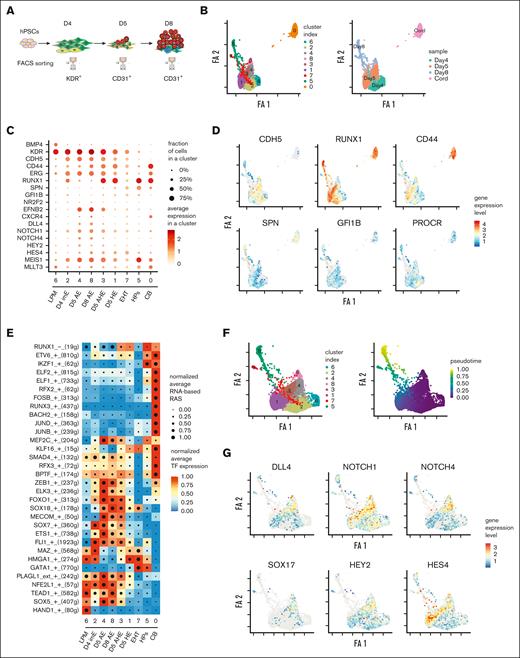
To map both chromatin accessibility and transcriptional dynamics during HE specification, EHT, and blood production in vitro, we used a previously described serum- and feeder-free differentiation system spanning 3 major stages of blood formation: (1) mesoderm and HE formation (day 4 [D4] of differentiation); (2) Specification of arterial endothelium and emerging HPs (D5 of differentiation); and (3) HP formation (D8 of differentiation).18-20 To select mesoderm and endothelial cells from D4 cultures, we isolated KDR+ cells, whereas sorting of CD31+ cells was used to collect all endothelial and blood cells from D5 and D8 cultures (Figure 1A). We also performed single-cell multiomics (single-cell RNA sequencing and single-cell ATAC sequencing [ATAC-seq]) profiling of cord blood (CB) CD34+ cells to compare HPs generated in vitro and in vivo.
Single-cell RNA-sequencing (RNA-seq) and ATAC-seq analysis of differentiating hPSCs and CB CD34+ cells. (A) Schematic diagram of differentiating hPSC isolation. (B) ForceAtlas2 (FA) plots show cell clusters. The plot on the right shows the distribution of cell sources among the clusters. (C) Scorecard plot showing the selected hematoendothelial and arterial genes. (D) Feature FA plots showing expression of indicated hematoendothelial genes in all cell samples. (E) Heat map–dot plot showing transcription factor expression of high-quality eRegulon on a color scale and the RAS of the eRegulon on a size scale. (F) Feature FA plots and pseudotime of aggregated hPSC clusters. Pseudotime was generated by SCENIC+ from the area under the curve values of all RNA-seq and ATAC-seq eRegulons, with a root cell predicted from C6. (G) Feature FA plots of differentiated hPSC showing the cell clusters and the expression of genes associated with NOTCH signaling. (H) Violin plots showing the ATAC peaks with the largest changes between clusters at the NOTCH1 and NOTCH4 promoters and intronic regions. FACS, fluorescence-activated cell sorter; in14, intron 14.
Single-cell RNA-sequencing (RNA-seq) and ATAC-seq analysis of differentiating hPSCs and CB CD34+ cells. (A) Schematic diagram of differentiating hPSC isolation. (B) ForceAtlas2 (FA) plots show cell clusters. The plot on the right shows the distribution of cell sources among the clusters. (C) Scorecard plot showing the selected hematoendothelial and arterial genes. (D) Feature FA plots showing expression of indicated hematoendothelial genes in all cell samples. (E) Heat map–dot plot showing transcription factor expression of high-quality eRegulon on a color scale and the RAS of the eRegulon on a size scale. (F) Feature FA plots and pseudotime of aggregated hPSC clusters. Pseudotime was generated by SCENIC+ from the area under the curve values of all RNA-seq and ATAC-seq eRegulons, with a root cell predicted from C6. (G) Feature FA plots of differentiated hPSC showing the cell clusters and the expression of genes associated with NOTCH signaling. (H) Violin plots showing the ATAC peaks with the largest changes between clusters at the NOTCH1 and NOTCH4 promoters and intronic regions. FACS, fluorescence-activated cell sorter; in14, intron 14.
Through unsupervised clustering of merged chromatin accessibility and gene expression of individual cell data sets, 9 clusters of cells (C0-C8) were identified (Figure 1B). C6 and C2 included mostly D4 cells expressing high levels of the lateral plate mesoderm (LPM) markers (BMP4 and KDR; C6) and CDH5-expressing endothelial cells (C2). C4, C3, and C1 largely consisted of D5 endothelial cells expressing CDH5, whereas C8 was mainly formed by D8 CDH5-expressing endothelial cells. C5 and C7 were mainly formed by D8 cells expressing high or intermediate levels of SPN and RUNX1, respectively. All CB CD34+ cells were segregated within C0 (Figure 1C-D).
Based on the expression of known mesodermal, pan-endothelial, arterial, and hematopoietic markers, we defined C6 as LPM (high KDR and BMP4 expression and low CDH5 expression); C2 as D4 immature CDH5-expressing endothelium (immature endothelial cell), mostly lacking arterial (EFNB2 and DLL4) and venous (NR2F2) markers, with modest RUNX1 expression; C4 and C8 as arterial endothelial (AE) cells, expressing high levels the arterial markers EFNB2 and DLL4, and low levels of RUNX1; C3 as HE with arterial features (AHE) characterized by intermediate levels of EFNB2 and RUNX1 and lower levels of DLL4; C1 as nonarterial HE (low levels of EFNB2, intermediate levels of RUNX1 and almost no DLL4); C7 as cells undergoing EHT (the highest levels of GFI1B expression and upregulation of SPN); and C5 cluster as HPs indicated by high expression of RUNX1 and SPN (Figure 1C).
Computational analysis of the multiomics data set using SCENIC+ 21 revealed 32 high-quality regulons (Figure 1E). C6 cells were distinguished by high activity of the HAND1 eRegulon, consistent with its role in LPM development. C2 D4 immature endothelial cells showed high eRegulon activity scores (RASs) for FLI1, SMAD4, and SOX7. Endothelial cells with arterial features in C4, C8, and C3 displayed a high activity for the MECOM, FOXO1, and MEF2C genes that are known to be involved in NOTCH regulation.22-25 The RASs for these genes were highest in AE (C4 and C8), decreased in AHE (C3), and became negligible in HPs (C5). EHT C7 showed the highest RASs for MAZ and HMGA1 genes, which are involved in the control of chromatin organization, EHT, and epithelial-to-mesenchymal transition,26,27 as well as high RAS for the eRegulon of hematopoietic factor GATA1. The transitional nature of cells segregated into C7 was confirmed by pseudotime analysis (Figure 1F). Compared with CB CD34+ cells (C0), hPSC-derived HPs (C5) displayed very low RASs for eRegulons associated with activator protein 1 (AP-1) complex genes (JUND, JUNB, and FOSB) and genes involved in lymphoid development (ELF1, ELF2, BACH2, and RUNX3).
Similar to blood formation in the AGM (aorta-gonad-mesonephros) region of human and mouse embryos,28,29 the transition of AE to HP stages was associated with dynamic changes in expression of NOTCH signaling genes including upregulation of NOTCH1, NOTCH4, DLL4, and HEY2. This was accompanied by the acquisition of arterial phenotype on D5 of differentiation and downregulation of NOTCH-signaling–associated genes during EHT stage (Figure 1G).
To identify previously unknown regulators of NOTCH expression, we analyzed open chromatin regions (OCRs) at the NOTCH1 and NOTCH4 promoters and intronic regions and selected peaks that showed the largest changes between clusters (Figure 1H). Among those selected were OCRs within transcription start site (TSS)/exon 1 (ex1) and intron 14 (in14) of NOTCH1, as well as in 29/ex30 and in 28/ex29 of NOTCH4, which were most frequent in D8 arterial cells (C8) and HPs (C5). To determine whether these OCRs could be involved in the regulation of NOTCH expression, we searched the ENCODE (Encyclopedia of DNA Elements) database (registry V3) for the presence of putative cis-regulatory elements within these OCRs. Indeed, a cis-regulatory element with promoter-like signatures was identified in the NOTCH1 ex1 peak, while other peaks revealed the presence of putative cis-regulatory elements with enhancer-like signatures. Searching the ENCODE for transcription factor binding motifs within the selected OCR noted the presence of a SOX17 binding motif within NOTCH4in28. After an in-depth examination, we found an additional SOX17 motif next to the one shown by ENCODE and on the opposite strand of it (Figure 2A). Given the essential role of SOX17 in the acquisition of arterial identity,30 we hypothesized that NOTCH4in28 could be involved in the regulation of arterial and hematoendothelial specification.
Identification of NOTCH4in28 cis-regulatory element with enhancer activity. (A) A region in the 28th intron of NOTCH4 containing SOX17 binding sites is conserved throughout mammals. The upper right corner image shows ATAC-seq and SOX17 ChIP-seq peaks in D4 HE from DOX-treated and untreated iSOX17 hPSC differentiation cultures18 and ATAC-seq peaks from human fetal liver samples.31 (B) Schematic diagram of ChIP PCR. ChIP P1 and P2 are screening primers. Quantitative ChIP-qPCR analysis of SOX17, H3K27ac, and H3K4me1 at intron 28 of NOTCH4 in D4 HE from iSOX17 hPSCs (means ± standard deviations [SDs], n = 6 experiments). ∗∗∗∗P < .0001, 2-way analysis of variance (ANOVA), Sidak multiple comparisons test. (C) iSOX17 hPSCs were transfected with Luc reporter constructs containing the intact NOTCH4in28 or NOTCH4in28 with a deleted 295-bp fragment including SOX17 motifs. After transfection, cells were treated 2 μg/mL DOX. Luc values were normalized to Renilla Luc control reporter values (means ± SDs, n = 3 experiments). ∗∗∗∗P < .0001, 1-way ANOVA, Tukey multiple comparisons test. HSPC, hematopoietic stem and progenitor cell; IgG, immunoglobulin G.
Identification of NOTCH4in28 cis-regulatory element with enhancer activity. (A) A region in the 28th intron of NOTCH4 containing SOX17 binding sites is conserved throughout mammals. The upper right corner image shows ATAC-seq and SOX17 ChIP-seq peaks in D4 HE from DOX-treated and untreated iSOX17 hPSC differentiation cultures18 and ATAC-seq peaks from human fetal liver samples.31 (B) Schematic diagram of ChIP PCR. ChIP P1 and P2 are screening primers. Quantitative ChIP-qPCR analysis of SOX17, H3K27ac, and H3K4me1 at intron 28 of NOTCH4 in D4 HE from iSOX17 hPSCs (means ± standard deviations [SDs], n = 6 experiments). ∗∗∗∗P < .0001, 2-way analysis of variance (ANOVA), Sidak multiple comparisons test. (C) iSOX17 hPSCs were transfected with Luc reporter constructs containing the intact NOTCH4in28 or NOTCH4in28 with a deleted 295-bp fragment including SOX17 motifs. After transfection, cells were treated 2 μg/mL DOX. Luc values were normalized to Renilla Luc control reporter values (means ± SDs, n = 3 experiments). ∗∗∗∗P < .0001, 1-way ANOVA, Tukey multiple comparisons test. HSPC, hematopoietic stem and progenitor cell; IgG, immunoglobulin G.
Identification of a NOTCH4i28 cis-regulatory element with enhancer activity
Analysis of ChIP-sequencing and ATAC-seq peaks in HE with conditional SOX17 expression from our previous studies18 revealed that DOX treatment was associated with SOX17 binding to OCR within NOTCH4in28 along with upregulation of NOTCH4 expression in HE, thus, confirming a possible role of this region in regulation of NOTCH4 expression. Comparative genomic analysis revealed that 2 SOX17 binding motifs within NOTCH4in28 are highly conserved among distantly related mammals with conservation phastCons scores of 0.86 and 1 (Figure 2A). Using ATAC-seq data from the human embryonic fetal liver database,31 we also found open chromatin within NOTCH4in28 in CD34+ hematopoietic stem and progenitor cells (HSPCs) but not erythroblasts, suggesting that a NOTCH4in28 cis-regulatory element could play a role in the specification of HSPCs in humans (Figure 2A). To investigate whether NOTCH4in28 is a potentially active enhancer, we performed ChIP qPCR to identify a chromatin signature within this locus in D4 HE, following upregulation of SOX17 with DOX in a conditional iSOX17 hPSC line. We found that SOX17 binding within the NOTCH4in28 locus following DOX treatment was accompanied by the histone modifications H3K27ac and H3K4me1, which are associated with active enhancers (Figure 2B).
A 503-bp fragment of NOTCH4in28, or a 208-bp fragment of NOTCH4in28 lacking SOX17-binding sites, was cloned upstream of a Luc reporter gene and transfected into iSOX17 hPSCs. Following DOX treatment, we observed a significant upregulation in Luc activity in the full-length in28 fragment as compared to a reporter with the truncated fragment lacking SOX17-binding sites (Figure 2C). Thus, we concluded that NOTCH4in28 cis-regulatory element has enhancer properties and is at least partially regulated by SOX17.
To investigate NOTCH4in28 enhancer activity during hematopoietic differentiation, 503 bp NOTCH4in28 fragment followed by the β-globin minimal promoter and VENUS was targeted to the AAVS1 locus in H9 hPSCs using CRISPR/Cas9 (supplemental Figure 1A-B). Following hematopoietic differentiation of clones with single and biallelic targeting, we observed the earliest activity of the NOTCH4in28 enhancer in D5 endothelial cells concomitant with the acquisition of an arterial phenotype18-20 (supplemental Figure 1C). With advanced differentiation, the number of Venus-expressing cells continued to increase. Although hPSC with the biallelic NOTCH4in28 reporter showed a stronger Venus signal, the reporter expression pattern was similar in monoallelic and biallelic hPSCs. Venus expression was mostly restricted to endothelial cells, with its peak signal observed on D7 of differentiation (supplemental Figure 1D). In addition, we observed activity of the NOTCH4in28 enhancer in a small proportion of CD43+ cells emerging from HE (supplemental Figure 1D), suggesting that the NOTCH4in28 enhancer is active in endothelial cells at the time of arterial specification and EHT.
NOTCH4 expression and arterial specification from hPSCs requires NOTCH4in28 enhancer activity
To investigate whether NOTCH4in28 is required for arterial specification of HE, we deleted a 295-bp fragment of NOTCH4in28, which included the SOX17 binding motifs, in unmodified and iSOX17 conditional hPSC lines (supplemental Figure 1E-F). As compared with WT hPSCs, NOTCH4Δin28−/Δin28− cells demonstrated impaired specification of DLL4+/CXCR4+/− HE with arterial features in D5 cultures (Figure 3A-C), along with downregulation of NOTCH4, DLL4, CXCR4 and HEY1 expression as determined by qPCR (Figure 3D). Similarly, iSOX17/NOTCH4Δin28−/Δin28− cells demonstrated diminished formation of DLL4+/CXCR4+/− HE (Figure 3E-G) and NOTCH4 expression within the DLL4+ population following DOX treatment (Figure 3H-K). The qPCR analysis confirmed lower levels of NOTCH4, DLL4, CXCR4, and the downstream NOTCH target HEY1 in D5 HE from DOX-treated iSOX17 cells as compared to DOX-treated iSOX17/NOTCH4Δin28−/Δin28− cells. Overall, these studies confirmed the essential role of NOTCH4in28 in SOX17-dependent NOTCH4 expression and regulation of the arterial fate endothelium including HE.
NOTCH4in28 is required for arterial specification. (A) Representative dot plots show impaired expression of arterial markers in D5 HE in generated from 2 NOTCH4Δin28−/Δin28− hPSC clones (C2–/– and C3–/–). (B-C) Graphs show the percentages VEC+ cells, and HE with arterial phenotype in D5 differentiation cultures, respectively (means ± SDs, n = 4 experiments); ∗∗∗∗P < .0001, 1-way ANOVA, Dunnett multiple comparisons test (B); and ∗P < .05 and ∗∗∗∗P < .0001, 2-way ANOVA, Tukey multiple comparisons test (C). (D) quantitative reverse transcription PCR (qRT-PCR) analysis compares the expression of indicated genes in D5 HE generated from WT and NOTCH4Δin28−/Δin28− hPSC clones. (E) Representative dot plots show impaired expression of arterial markers in D5 HE from DOX-treated cultures of differentiated iSOX17/NOTCH4Δin28−/Δin28− hPSC clones (iSOX17C18–/– and iSOX17C48–/–). (F-G) Graphs show the percentages of VEC+ cells and HE with arterial phenotype in D5 differentiation cultures treated with DOX; ∗∗∗P < .001, 2-way ANOVA, Tukey multiple comparisons test. (H) Representative dot plots and (I) histograms show flow cytometric analysis of NOTCH4 expression in D5-gated HE cells from iSOX17 hPSC with intact and deleted NOTCH4in28. (J) Mean fluorescence intensity of NOTCH4 expression in D5 HE. (K) Percentages of NOTCH4+ and NOTCH4– cells within DLL4+/− populations. (L) qRT-PCR analysis of NOTCH pathway-associated genes (HEY1, NOTCH4, NOTCH1, DLL4, and CXCR4) in D5 HE from DOX-treated culture (means ± SDs, n = 9 experiments); ∗∗∗∗P < .0001, t test. dMFI, delta mean fluorescence intensity; ns, not significant.
NOTCH4in28 is required for arterial specification. (A) Representative dot plots show impaired expression of arterial markers in D5 HE in generated from 2 NOTCH4Δin28−/Δin28− hPSC clones (C2–/– and C3–/–). (B-C) Graphs show the percentages VEC+ cells, and HE with arterial phenotype in D5 differentiation cultures, respectively (means ± SDs, n = 4 experiments); ∗∗∗∗P < .0001, 1-way ANOVA, Dunnett multiple comparisons test (B); and ∗P < .05 and ∗∗∗∗P < .0001, 2-way ANOVA, Tukey multiple comparisons test (C). (D) quantitative reverse transcription PCR (qRT-PCR) analysis compares the expression of indicated genes in D5 HE generated from WT and NOTCH4Δin28−/Δin28− hPSC clones. (E) Representative dot plots show impaired expression of arterial markers in D5 HE from DOX-treated cultures of differentiated iSOX17/NOTCH4Δin28−/Δin28− hPSC clones (iSOX17C18–/– and iSOX17C48–/–). (F-G) Graphs show the percentages of VEC+ cells and HE with arterial phenotype in D5 differentiation cultures treated with DOX; ∗∗∗P < .001, 2-way ANOVA, Tukey multiple comparisons test. (H) Representative dot plots and (I) histograms show flow cytometric analysis of NOTCH4 expression in D5-gated HE cells from iSOX17 hPSC with intact and deleted NOTCH4in28. (J) Mean fluorescence intensity of NOTCH4 expression in D5 HE. (K) Percentages of NOTCH4+ and NOTCH4– cells within DLL4+/− populations. (L) qRT-PCR analysis of NOTCH pathway-associated genes (HEY1, NOTCH4, NOTCH1, DLL4, and CXCR4) in D5 HE from DOX-treated culture (means ± SDs, n = 9 experiments); ∗∗∗∗P < .0001, t test. dMFI, delta mean fluorescence intensity; ns, not significant.
NOTCH4in28 deletion affects the lymphoid potential of hPSC-derived HPs
To determine the impact of the newly identified NOTCH4in28 cis-regulatory element on lymphoid potential, we collected D8 floating HPs from WT and NOTCH4Δin28−/Δin28− hPSC differentiation cultures and differentiated them into T and NK cells. These studies demonstrated a significant reduction in T- and NK-cell output from NOTCH4Δin28−/Δin28− HPs (Figure 4A-D). Consistent with our previous findings,18 upregulation of SOX17 expression in iSOX17 hPSCs with DOX led to increased output of T and NK cells from HP. However, HPs from DOX-treated cultures of iSOX17/ NOTCH4Δin28−/Δin28− hPSCs lines revealed an impaired T- and NK-cell output (Figure 4E-I), thus confirming the important role of the NOTCH4in28 cis-regulatory element in the specification of HPs with T- and NK-lymphoid potential.
NOTCH4in28 deletion affects lymphoid potential of hPSCs. (A-B) Flow cytometric analysis of T-cell differentiation from WT and 2 NOTCH4Δin28−/Δin28− cell lines (C2–/– and C3–/–). Graphs show the total number of T cells generated from 1 × 104 D8 floating HPs and the percentages of CD5+CD7+ and CD4+CD8+ cells (means ± SDs, n = 6 experiments). ∗∗∗∗P < .0001, 1-way ANOVA, Tukey multiple comparisons test (total number of graphs) and ∗∗∗∗P < .0001, 1-way ANOVA, Dunnett multiple comparisons test (percentages of graphs). (C-D) Flow cytometric analysis of NK-cell differentiation from WT and 2 NOTCH4Δin28−/Δin28− cell lines (C2–/– and C3–/–). Graphs show the total number of CD56+ cells generated from 1 × 104 D8 floating HPs and the percentages of CD56 by NK cells (means ± SDs, n = 4 experiments). ∗∗∗∗P < .0001, 1-way ANOVA, Dunnett multiple comparisons test. (E) Representative dot plots show T-cell differentiation from iSOX17 hPSCs with intact (iSOX17) and deleted NOTCH4in28 (NOTCH4Δin28−/Δin28−; iSOX17C18–/– and iSOX17C48–/– cells). (F) Graphs show the total number of T cells generated from 1 × 104 D8 floating HPs and the percentages of CD5+CD7+ and CD4+CD8+ cells (means ± SDs, n = 4 experiments). ∗∗P < .01 and ∗∗∗∗P < .0001, 2-way ANOVA, Sidak multiple comparisons test. (G) Representative dot plots show NK-cell differentiation from iSOX17 hPSC with intact (iSOX17) and deleted NOTCH4in28 (NOTCH4Δin28−/Δin28−; iSOX17C18–/– and iSOX17C48–/– cells). (H) Graphs show the percentages and total number of CD56+ cells generated from 1 × 104 D8 floating HPs (means ± SDs, n = 4 experiments). ∗∗∗∗P < .0001, 1-way ANOVA, Sidak multiple comparisons test. (I) Growth curve of CD56+ cells in NK-cell differentiation cultures initiated from 1 × 104 of D8 CD43+ cells. D8 CD43+ cells were generated from DOX-treated iSOX17 hPSCs with intact and deleted NOTCH4in28 and cultured in NK-cell conditions for 3 weeks (means ± SDs, n = 4 experiments). ∗∗∗∗P < .0001, 2-way ANOVA, Tukey multiple comparisons test. ns, not significant.
NOTCH4in28 deletion affects lymphoid potential of hPSCs. (A-B) Flow cytometric analysis of T-cell differentiation from WT and 2 NOTCH4Δin28−/Δin28− cell lines (C2–/– and C3–/–). Graphs show the total number of T cells generated from 1 × 104 D8 floating HPs and the percentages of CD5+CD7+ and CD4+CD8+ cells (means ± SDs, n = 6 experiments). ∗∗∗∗P < .0001, 1-way ANOVA, Tukey multiple comparisons test (total number of graphs) and ∗∗∗∗P < .0001, 1-way ANOVA, Dunnett multiple comparisons test (percentages of graphs). (C-D) Flow cytometric analysis of NK-cell differentiation from WT and 2 NOTCH4Δin28−/Δin28− cell lines (C2–/– and C3–/–). Graphs show the total number of CD56+ cells generated from 1 × 104 D8 floating HPs and the percentages of CD56 by NK cells (means ± SDs, n = 4 experiments). ∗∗∗∗P < .0001, 1-way ANOVA, Dunnett multiple comparisons test. (E) Representative dot plots show T-cell differentiation from iSOX17 hPSCs with intact (iSOX17) and deleted NOTCH4in28 (NOTCH4Δin28−/Δin28−; iSOX17C18–/– and iSOX17C48–/– cells). (F) Graphs show the total number of T cells generated from 1 × 104 D8 floating HPs and the percentages of CD5+CD7+ and CD4+CD8+ cells (means ± SDs, n = 4 experiments). ∗∗P < .01 and ∗∗∗∗P < .0001, 2-way ANOVA, Sidak multiple comparisons test. (G) Representative dot plots show NK-cell differentiation from iSOX17 hPSC with intact (iSOX17) and deleted NOTCH4in28 (NOTCH4Δin28−/Δin28−; iSOX17C18–/– and iSOX17C48–/– cells). (H) Graphs show the percentages and total number of CD56+ cells generated from 1 × 104 D8 floating HPs (means ± SDs, n = 4 experiments). ∗∗∗∗P < .0001, 1-way ANOVA, Sidak multiple comparisons test. (I) Growth curve of CD56+ cells in NK-cell differentiation cultures initiated from 1 × 104 of D8 CD43+ cells. D8 CD43+ cells were generated from DOX-treated iSOX17 hPSCs with intact and deleted NOTCH4in28 and cultured in NK-cell conditions for 3 weeks (means ± SDs, n = 4 experiments). ∗∗∗∗P < .0001, 2-way ANOVA, Tukey multiple comparisons test. ns, not significant.
Discussion
NOTCH pathway elements, including NOTCH1 and NOTCH4 receptors and NOTCH ligands DLL4, JAG1, and JAG2, were detected in the endothelial layer of the dorsal aorta and intra-aortic hematopoietic clusters in mice and humans, suggesting their important role in HSC development.14,28 Notch1, Notch4, Dll4, and Jag1 transcripts were also detected in yolk sac hemogenic and nonhemogenic endothelial cells in mice.32,33 Mice with knockout Notch1 and Rbpj showed defects in arterial development and a lack of pre-HSCs and HSCs.15,16,34,35 Activation of Notch1 signaling in embryonic vasculature leads to defects in vascular remodeling and hematopoiesis.33,36 Constitutive expression of the Notch1 intracellular domain in Tie2+ hematovascular progenitors abrogated formation of intra-aortic hematopoietic clusters. However, blood cell formation was still observed in vitelline artery and yolk sac.36 Notch1 intracellular domain expression in Tie2+ yolk sac cells induced high proliferation, reduced apoptosis, and promoted maintenance of yolk sac hemogenic endothelial cells and accumulation of immature blood progenitors.36
Although NOTCH4 expression was identified as a hallmark of an arterial signature in murine embryos and human ESC differentiation cultures,14,37 the role of this ligand in vascular and hematopoietic development is less clear. Knockout of Notch4 in mice has a very limited effect on vasculature and blood development.34,38,39 However, Notch1/Notch4 double mutants show a more severe vascular phenotype, suggesting an overlapping function of these 2 Notch receptors.34 Expression of the activated form of Notch4 under the control of Flk1 resulted in abnormal vessel patterning and structure in the embryo proper and yolk sac, whereas no effect was observed on hematopoietic colony-forming unit in the yolk sac. In humans, overexpression of constitutively active NOTCH1 and NOTCH4 in bone marrow or CB cells promotes early human HSPC maintenance and engraftment that is skewed toward T cells,40 whereas inactivation of NOTCH4 in human induced pluripotent stem cell (iPSC) differentiation cultures enhances megakaryopoiesis.41
In this study, we demonstrated that NOTCH4 expression promotes arterial specification and subsequent T- and NK-cell development from human iPSCs. Moreover, we found that NOTCH4 expression is controlled by a novel cis-regulatory element within in28. This site contains 2 conserved SOX17 binding motifs and binds SOX17 in conditional iSOX17 hPSCs following DOX treatment. SOX17 binding was associated with enrichment in H3K27ac and H3K4me1 histone marks, suggesting that NOTCH4in28 possesses properties of an enhancer. Previous studies demonstrated that the expression of NOTCH4 in endothelial cells is controlled by AP-1 complexes that occupy NOTCH4 promoter and drive endothelial cell–specific transcription.42 Another NOTCH4 regulatory element, negatively regulated by RUNX1, was recently identified within NOTCH4in29.41 Thus, NOTCH4 expression in human endothelial and hematopoietic cells is likely regulated via the collective action of promoter and regulatory elements within intron 28 and 29 that are controlled by AP1 complexes, SOX17, and RUNX1.
The finding that NOTCH4 plays an important role in arterial and lymphoid development from hPSCs, despite no significant effect of NOTCH4 deletion in mouse embryos, suggests the possibility of human-specific action and regulation of NOTCH4. In contrast to humans, mouse NOTCH4in29 does not contain RUNX1 binding sites.41 Although the NOTCH4in28 element identified in this study is conserved in mammals, it is absent in chickens and zebrafish, suggesting its more recent evolutionary origin. Conversely, we cannot exclude the possibility that the discrepancy in NOTCH4 effects between mouse and human studies can be attributed to differences in experimental systems, because hPSC differentiation cultures may not reproduce the complexity of hematopoietic niches at sites of blood development in the embryo. Regardless, the identification of the important role of NOTCH4 in lymphoid development in vitro provides a new tool for enhancing T- and NK-cell manufacturing from hPSCs for immunotherapies.
Acknowledgments
The authors thank Johnathan Caldon for editorial assistance.
This work was supported by funds from the National Institutes of Health (R01HL142665 and U01HL134655 from the National Heart Lung and Blood Institute, P51OD011106 from the Office of the Director, and P30CA014520 from the National Cancer Institute) and by The Charlotte Geyer Foundation.
Authorship
Contribution: H.S.J. designed, conducted, and analyzed experiments, interpreted experimental data, created figures, and contributed to writing the manuscript; D.M.S. performed differentiation studies with NOTCH4in28 reporter cell lines; P.L. performed bioinformatics analysis and contributed to manuscript writing; and I.I.S. conceptualized, led, and supervised the studies, analyzed and interpreted data, and drafted the manuscript.
Conflict-of-interest disclosure: The authors declare no competing financial interests.
Correspondence: Igor I. Slukvin, Department of Pathology and Laboratory Medicine, Wisconsin National Primate Research Center, University of Wisconsin, 1220 Capitol Ct, Madison, WI 53715; email: islukvin@wisc.edu.
References
Author notes
Single-cell RNA sequencing and ATAC sequencing data are available in the Gene Expression Omnibus database (accession number GSE279231).
Original data are available on request from the author, Ho Sun Jung (jung37@wisc.edu).
The full-text version of this article contains a data supplement.



![Identification of NOTCH4in28 cis-regulatory element with enhancer activity. (A) A region in the 28th intron of NOTCH4 containing SOX17 binding sites is conserved throughout mammals. The upper right corner image shows ATAC-seq and SOX17 ChIP-seq peaks in D4 HE from DOX-treated and untreated iSOX17 hPSC differentiation cultures18 and ATAC-seq peaks from human fetal liver samples.31 (B) Schematic diagram of ChIP PCR. ChIP P1 and P2 are screening primers. Quantitative ChIP-qPCR analysis of SOX17, H3K27ac, and H3K4me1 at intron 28 of NOTCH4 in D4 HE from iSOX17 hPSCs (means ± standard deviations [SDs], n = 6 experiments). ∗∗∗∗P < .0001, 2-way analysis of variance (ANOVA), Sidak multiple comparisons test. (C) iSOX17 hPSCs were transfected with Luc reporter constructs containing the intact NOTCH4in28 or NOTCH4in28 with a deleted 295-bp fragment including SOX17 motifs. After transfection, cells were treated 2 μg/mL DOX. Luc values were normalized to Renilla Luc control reporter values (means ± SDs, n = 3 experiments). ∗∗∗∗P < .0001, 1-way ANOVA, Tukey multiple comparisons test. HSPC, hematopoietic stem and progenitor cell; IgG, immunoglobulin G.](https://ash.silverchair-cdn.com/ash/content_public/journal/bloodvth/2/2/10.1016_j.bvth.2025.100046/1/m_bvth_vth-2024-000282-gr2.jpeg?Expires=1767713301&Signature=StPK4ozvaQArj8SCfyxQPrgeq6yZzZWIkdFHryorsnpOnqn6QVXtJwquU~ju0adPz6twyccTgC8FonTwjki9FUV6GuT4Vt31WvGO6e~fihFgvp5~yhHdESm1Y-n6ml6rT1TKilfFEUEeYGxRe2fBUIR~J17dPV9R1V7ulY~aXAaATWKrgN89RQHZt13HO4zukVst62SSFBmg5SGDvApnLWo8VM56aR67SbZpW5XwjantQ7fnoMa41rP6UGz6zVuPkZzAR9bnSVxcu301n29SvgCIePxTLd2-8YVCAF8lcBxKNP18UxOdbGsPO~1ywl3NA4k5NgYtbVf0GwGN1jJOyQ__&Key-Pair-Id=APKAIE5G5CRDK6RD3PGA)



