Key Points
Cryo improves hemostatic resuscitation of dilutional coagulopathy compared with fibrinogen concentrate in a microfluidic model.
PR of Cryo alters shear-induced activation of VWF, reducing platelet engagement under flow.
Visual Abstract
Traumatic injury has the highest burden on morbidity and mortality in the United States. Early deaths from trauma are most frequently due to hemorrhage and could be prevented with more timely and efficacious treatments. A hallmark of trauma-induced coagulopathy (TIC) is hypofibrinogenemia, which is treated with fibrinogen concentrates (FibCon) or cryoprecipitate (Cryo). Pathogen reduction (PR) of Cryo (PR-CryoFC) enables extended storage after thaw at room temperature, permitting immediate availability for patients with bleeding. As Cryo contains additional concentrated plasma proteins involved in hemostasis compared with FibCon, we hypothesized that Cryo and PR-CryoFC would result in more rapid and effective clot formation. To evaluate the hemostatic capacity of these adjuncts, we simulated TIC (dilution, hyperfibrinolysis) in an ex vivo model and administered Cryo, PR-CryoFC, and FibCon, then performed hemostatic assessment to include viscoelastometry, thrombin generation, and a microfluidic model of vessel injury. Cryo and PR-CryoFC had similar resuscitation capacity in assays without flow (viscoelastometry, thrombin generation), whereas in the dynamic microfluidic model, Cryo had faster von Willebrand factor (VWF)-mediated platelet recruitment. There was no difference in intrinsic VWF function between adjuncts in static, nonflowing assays, yet in a flow-dependent vortexing assay, PR reduced VWF cleavage by ADAMTS13, despite equivalent ADAMTS13 activity, suggesting impaired biophysical elongation and extension of VWF in PR-CryoFC, resulting in reduced cleavage and platelet binding capacity. Herein, we show ex vivo simulation of coagulopathy and resuscitation differentiated hemostatic function under flow among Cryo, PR-CryoFC, and FibCon. Further exploration of effects of PR on plasma proteins is warranted as well as effects on clinical outcomes.
Introduction
The burden of traumatic injury on morbidity and mortality in the United States exceeds all etiologies of disease,1 with an estimated 30 000 preventable traumatic hemorrhage–associated deaths per year and ∼83% occurring in the prehospital phase.2 Death from hemorrhage occurs quickly, typically within 3 to 6 hours.3 Hemostatic resuscitation is a balanced blood-based approach to treating patients with life-threatening hemorrhage.2,4 Early hemostatic resuscitation is crucial,5-7 such that each minute delay in intervention is associated with a 5% increase in mortality8 and transfusion within 30 minutes of injury is independently associated with improved survival.9,10
Furthermore, traumatic injury with hypoperfusion can cause trauma-induced coagulopathy (TIC; reviewed elsewhere11,12). TIC manifests in ∼25% of patients who have experienced trauma and greatly increases the risk of mortality.13,14 TIC is multifactorial, resulting from concomitant hemostatic activation, hypoperfusion, and endothelial dysfunction, and iatrogenic factors. In addition to platelet dysfunction and endotheliopathy, TIC often involves impaired fibrinogen function and hyperfibrinolysis, which are highly associated with mortality in patients with severe traumatic bleeding.15,16 Early fibrinogen administration to address TIC has been associated with improved outcomes and is a critical part of the hemostatic resuscitation process.17,18
Fibrinogen concentrates (FibCon) and cryoprecipitate (Cryo) are the 2 most frequently used hemostatic adjuncts (ie, dressings, medications, or devices that assist in gaining control of hemorrhage) used to address hypofibrinogenemia in trauma. Cryo contains additional factors beneficial for hemostatic resuscitation, such as von Willebrand factor (VWF), which is important for platelet adhesion and aggregation, and factor VIII (FVIII) and FXIII, which are inherent to clot strength and fibrin cross-linking.19,20 The effectiveness of FibCon or Cryo in improving outcomes in patients with traumatic hemorrhage is unclear,6,21-23 although there is supportive evidence of the feasibility and efficacy of use of Cryo.24-26 The CRYOSTAT-2 trial demonstrated no benefit of empiric Cryo transfusion,27 suggesting patients with normal fibrinogen may not benefit from Cryo. Recently, the FEISTY study25,28 showed feasibility of both FibCon and Cryo in treatment of patients who have experienced severe trauma, and analysis of secondary outcomes revealed similar efficacy, although an important substudy found improved fibrinogen clotting structure with Cryo over FibCon.29 Additional in vitro data suggest that these additional proteins in Cryo may improve hyperfibrinolysis in addition to treating hypofibrinogenemia.30
Studies have demonstrated that extended storage of Cryo at room temperature for up to 24,31 72,32 and 120 hours,33 and refrigerated for up to 1434 and 35 days35 after thaw causes no appreciable loss in hemostatic function. However, extended storage may lead to increased potential of bacterial contaminant outgrowth.35,36 Pathogen reduction (PR) technologies are used in blood product manufacturing to mitigate transfusion-transmitted infection risk. One approach uses compounds that cross-link nucleic acids in the presence of an ultraviolet light source to prevent replication of pathogens.37 PR of Cryo in this fashion, yielding psoralen-treated PR-Cryo fibrinogen complex (PR-CryoFC), could minimize bacterial contamination during extended storage of Cryo. PR-CryoFC has been licensed as Intercept Fibrinogen Complex since the conduct of our study. We demonstrated that PR-CryoFC is not biochemically distinct from Cryo, and provides similar hemostatic resuscitation compared with Cryo and FibCon in standard hemostasis assays.38 Yet, PR-CryoFC function as a hemostatic adjunct in physiologically relevant flow regimes remains to be determined.
Herein, we used an ex vivo microfluidic model of hemostasis39 to investigate the following aims: (1) compare Cryo and FibCon resuscitation of models of dilutional and lytic coagulopathies, (2) determine whether additional factors in Cryo contribute to differences in resuscitation, (3) determine the hemostatic efficacy of PR-CryoFC during resuscitation under flow conditions, and (4) establish how storage out to 10 days (240 hours) after thaw affects hemostatic function of Cryo-based adjuncts. We hypothesized that Cryo would provide more effective resuscitated hemostasis over FibCon because of additional factors, that those factors would retain function over the duration of storage, and that PR of Cryo would not alter its ability to rescue ex vivo contrived coagulopathies.
Materials and methods
Coagulopathic models, hemostatic adjuncts, and resuscitation
Citrated whole blood (WB) was collected from healthy volunteer donors (Washington University in St Louis institutional review board approval identity no. 201901135; inclusion/exclusion criteria are listed in supplemental Table 1; demographic data and vital signs are listed in supplemental Table 2). Coagulopathies were induced ex vivo (Figure 1A; supplemental Figure 1) by diluting WB with normal saline (3:7) to create the dilutional coagulopathy model (dWB) or by adding 75 ng/mL (1.1 μM) tissue plasminogen activator38,40 to create the lytic coagulopathy model (lyWB). Coagulopathy was confirmed using viscoelastometry: dWB resulted in increased clot formation time and reduced maximum clot firmness,38,41,42 and lyWB achieved 15% lysis16 (supplemental Figure 1). This provided a foundation for our models in clinical parameters linked to patient outcomes; advantages and disadvantages of this approach are outlined in the “Discussion.”
Cryo (N = 6) and paired PR-CryoFC units (N = 6) were provided by Cerus Corporation, stored at −20°C, thawed on day of testing, and assayed within 6 hours. Units were stored without agitation for 10 days at room temperature (20-24°C). FibCon (RiaSTAP, N = 6) was purchased in 1 g vials, and reconstituted per package insert on day of testing, yielding a 0.02 g/mL (58.8 μM) solution. FibCon solutions were further diluted with normal saline to normalize fibrinogen concentrations across all hemostatic adjuncts tested (supplemental Methods). Resuscitation of coagulopathies was performed by combining adjuncts (Cryo, PR-CryoFC, and FibCon) with dWB (rCryo:dWB, rPR-CryoFC:dWB, and rFibCon:dWB, respectively) or lyWB (rCryo:lyWB, rPR-CryoFC:lyWB, and rFibCon:lyWB, respectively) in a 1:5 dilution (Figure 1A; supplemental Methods). Resuscitation was performed with stored Cryo and PR-CryoFC products on storage day 2, day 5, day 7, and day 10.
Coagulopathic resuscitation model establishment in vitro. (A) Schematics of coagulopathy induction and resuscitation, and subsequent workflow. WB was diluted 3:7 with normal saline to induce dilutional coagulopathy (dWB) or was dosed with 75 ng/mL tPA to induce hyperfibrinolytic coagulopathy (lyWB). Cryo or FibCon was mixed 1:5 with dWB and lyWB, providing resuscitation and yielding r:dWB and r:lyWB, respectively. (B) Microfluidic assay setup schematic. Sample syringe containing resuscitated coagulopathies (rCryo:dWB, rCryo:lyWB, rFibCon:dWB, rFibCon:lyWB) was perfused via syringe pump for constant flow rate perfusion through the microfluidic flow chamber, and chambers were imaged in real time using an inverted fluorescent microscope. Images in panels A and B were created by K.A.T. and S.M.S. using BioRender.com. (C) Computational fluid dynamics simulation yielding flow streamlines through the microfluidic chamber (top). Representative phase images (bottom left) from a WB control at 500 s−1 that resulted in a BT of 4.7 minutes (bottom right). (D) BTs of dWB and lyWB upon perfusion through the microfluidic model of bleeding; assay cutoff of 1200 seconds determined by a quadrupling of the mean of WB controls. Data are reported as mean (standard deviation). N = 2 to 3. PRP, platelet-rich plasma; PPP, platelet-poor plasma; Q, flow; TF, tissue factor; tPA, tissue plasminogen activator.
Coagulopathic resuscitation model establishment in vitro. (A) Schematics of coagulopathy induction and resuscitation, and subsequent workflow. WB was diluted 3:7 with normal saline to induce dilutional coagulopathy (dWB) or was dosed with 75 ng/mL tPA to induce hyperfibrinolytic coagulopathy (lyWB). Cryo or FibCon was mixed 1:5 with dWB and lyWB, providing resuscitation and yielding r:dWB and r:lyWB, respectively. (B) Microfluidic assay setup schematic. Sample syringe containing resuscitated coagulopathies (rCryo:dWB, rCryo:lyWB, rFibCon:dWB, rFibCon:lyWB) was perfused via syringe pump for constant flow rate perfusion through the microfluidic flow chamber, and chambers were imaged in real time using an inverted fluorescent microscope. Images in panels A and B were created by K.A.T. and S.M.S. using BioRender.com. (C) Computational fluid dynamics simulation yielding flow streamlines through the microfluidic chamber (top). Representative phase images (bottom left) from a WB control at 500 s−1 that resulted in a BT of 4.7 minutes (bottom right). (D) BTs of dWB and lyWB upon perfusion through the microfluidic model of bleeding; assay cutoff of 1200 seconds determined by a quadrupling of the mean of WB controls. Data are reported as mean (standard deviation). N = 2 to 3. PRP, platelet-rich plasma; PPP, platelet-poor plasma; Q, flow; TF, tissue factor; tPA, tissue plasminogen activator.
Hemostatic assessment
Hemostatic assessment of rCryo:dWB, rPR-CryoFC:dWB, rFibCon:dWB, rCryo:lyWB, rPR-CryoFC:lyWB, and rFibCon:lyWB was assayed by complete blood counts, viscoelastic testing (rotational thromboelastometry [ROTEM]), thrombin generation in platelet-rich plasma, factor levels (fibrinogen, FVIII, FXIII, and VWF; details in the supplemental Methods), and a microfluidic model to assess hemostatic adjunct resuscitation of coagulopathies under physiologically relevant flow conditions (Figure 1B-C). We have used this model to study TIC, demonstrating sensitivity to hemostatic dysfunction in patients who have experienced trauma.39 The extraluminal space and injury site were coated with collagen and tissue factor, and resuscitated samples perfused through the channel at initial wall shear rates of either 150 s−1, 500 s−1, or 3500 s−1. Calcium chloride was perfused immediately upstream of the testbed (1:10 flow rate; target recalcification concentration, 10 mM; Figure 1B). Occlusion was defined as the point at which clot formation sealed the injury site for ≥3 minutes, yielding a bleeding time (BT, in seconds). In the absence of a hemostatic seal, the assay was stopped at 1200 seconds (supplemental Figure 1). Closure frequency was calculated as the percent of biological replicates in a given condition that achieved a hemostatic seal, “closure” (details in the supplemental Methods).
Visualization of clot growth and morphology
Clot formation at the injury site was imaged in real time (0.62 s−1 frame rate, phase) using a Zeiss Axio Observer 7. Clot pixel count over time was calculated using thresholding (Matlab, version 2020a; supplemental Figure 2; supplemental Methods). Clot morphology and clot component contributions were quantified using fluorescently labeled antibodies, light and immunofluorescence microscopy, and 3-dimensional visualization software (Imaris, version 9.6). Adjuncts and coagulopathies were stained with antibodies, resuscitation performed, and samples perfused as described earlier. Real-time immunofluorescence imaging was performed (0.12 s−1 frame rate). Mean fluorescence intensity (MFI) was calculated, and the percentage (%) of maximum MFI calculated by normalizing MFI of a given frame to the maximum assay MFI. After clot formation and channel occlusion, Z-stack images of the injury site were used to generate 3-dimensional space-filling models of clots. Images were deconvoluted using AutoQuant (version 3.1.2), imported into Imaris, and space filling models generated. Contribution of each factor to total clot volume was calculated as (number of component [fluorescent] − specific voxels ÷ total no. of voxels) × 100 = % of total clot volume in the injury site (details in the supplemental Methods).
VWF assessment and ADAMTS13 activity
Binding availability of VWF A1 domain (platelet/glycoprotein Ibα binding) was measured via REAADS VWF:Ac assay, and VWF binding to collagen via VWF:CBA enzyme-linked immunosorbent assay. VWF-induced platelet aggregation was measured via ristocetin cofactor (VWF:RCo). VWF multimer assessment and ADAMTS13 activity were performed by Vitalant Coagulation Laboratory using their standard operating procedures. In brief, VWF multimer quality was assayed via electrophoresis and immunoblot, and densitometry analyzed via ImageJ (version 1.53c),43,44 as previously described.45-48 Shear-induced VWF cleavage by ADAMTS13 was assayed by vortexing adjuncts (230 rad/s, 60 minutes), as previously described.49,50 ADAMTS13 activity was evaluated via ATS-13 activity assay (details in the supplemental Methods).
Statistical analyses
Data were analyzed with GraphPad Prism software (version 9.3.1 for Windows, GraphPad Software, La Jolla, CA), and reported and represented in figures as mean (standard deviation). Comparison of a given variable between each treatment group (resuscitated coagulopathy) was performed using an unpaired Mann-Whitney U test. Comparison of storage kinetics of 1 variable over time within a single treatment group (resuscitated coagulopathy) was performed by 1-way analysis of variance (Kruskal-Wallis test). Significance was set at α = .05; comparisons with P < .05 are denoted in Figures 2-7.
Results
Cryo more effectively resuscitates dilutional coagulopathy than FibCon
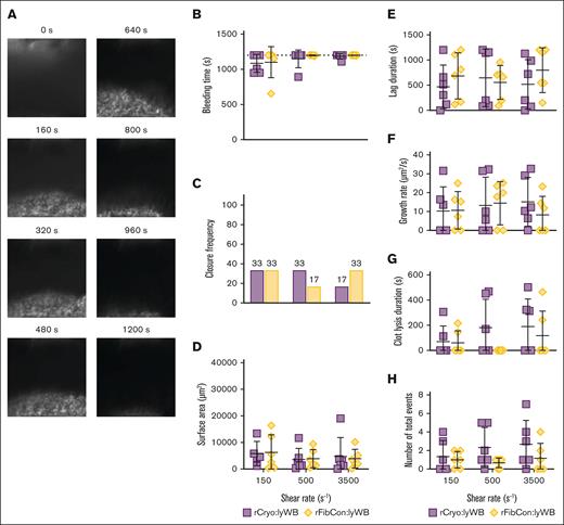
Both dWB and lyWB coagulopathy models (Figure 1A) failed to achieve hemostasis in our microfluidic device (Figure 1B-C). Intact WB controls had mean ± standard deviation BT of 221 ± 67, 354 ± 85, and 642 ± 46 seconds at 150 s−1, 500 s−1, and 3500 s−1, respectively (Figure 1C-D). rCryo:dWB and rFibCon:dWB hemostatic resuscitation models resulted in clot formation in the injury site at all 3 shear rates (Figure 2A-B). Cryo improved hemostatic capacity of dWB compared with FibCon at 150 s−1, resulting in shorter BT (Figure 2B). Injury site closure frequency was increased in rCryo:dWB over rFibCon:dWB at low and moderate shear (Figure 2C). At 3500 s−1, hemostatic adjuncts were not different in either BT or closure frequency. At 500 s−1 and 3500 s−1, rCryo:dWB resulted in greater clot surface area deposition over rFibCon:dWB, although this was not statistically significant (Figure 2D). For clot formation kinetics, rCryo:dWB had decreased lag duration over rFibCon:dWb at 150 s−1 and 500 s−1 (Figure 2E), and trended toward increased growth rates (Figure 2F). rCryo:dWB displayed more dynamic clot formation at 150 s−1 than rFibCon:dWb, seen by increased lysis duration (Figure 2G) and greater total events (growth and lysis; Figure 2H). These data are concordant with our previous findings of increased thrombin generation kinetics and faster viscoelastic clotting times for rCryo:dWB over rFibCon:dWB.38
Cryo better resuscitates in vitro–induced dilutional coagulopathy than FibCon. (A) Representative phase images of clot formation in the injury site over the course of perfusion experiments in the microfluidic model of bleeding. (B) BTs, (C) closure frequency (the percentage of experiments that achieved complete closure), and (D) terminal clot surface area for rCryo:dWB and rFibCon:dWB at all 3 shear rates. In panel B, dotted line indicates assay cutoff at 1200 seconds and is representative of no occlusion. (E) Lag-phase duration, (F) growth rates, (G) clot lysis duration, and (H) number of total independently identified events extracted from kinetic analyses of clot formation in rCryo:dWB and rFibCon:dWB (see supplemental Figure 2 and the supplemental Methods for details). For panels B through H, N = 6 biological replicates per group and data are represented as mean (standard deviation), except panel C, which is a visualization of the frequency. rCryo:dWB and rFibCon:dWB were compared using an unpaired Student t test (Mann-Whitney U test). ∗∗P < .01; ∗P < .05.
Cryo better resuscitates in vitro–induced dilutional coagulopathy than FibCon. (A) Representative phase images of clot formation in the injury site over the course of perfusion experiments in the microfluidic model of bleeding. (B) BTs, (C) closure frequency (the percentage of experiments that achieved complete closure), and (D) terminal clot surface area for rCryo:dWB and rFibCon:dWB at all 3 shear rates. In panel B, dotted line indicates assay cutoff at 1200 seconds and is representative of no occlusion. (E) Lag-phase duration, (F) growth rates, (G) clot lysis duration, and (H) number of total independently identified events extracted from kinetic analyses of clot formation in rCryo:dWB and rFibCon:dWB (see supplemental Figure 2 and the supplemental Methods for details). For panels B through H, N = 6 biological replicates per group and data are represented as mean (standard deviation), except panel C, which is a visualization of the frequency. rCryo:dWB and rFibCon:dWB were compared using an unpaired Student t test (Mann-Whitney U test). ∗∗P < .01; ∗P < .05.
Resuscitation of hyperfibrinolysis was challenging under flow but not in static assays
The lytic coagulopathy model was severe in our microfluidic device, yielding no occlusion irrespective of adjunct or shear rate (Figure 3; supplemental Video 1). rCryo:lyWB and rFibCon:lyWB behaved similarly, with small amounts of deposition at the injury site (Figure 3A), similar BT (Figure 3B), closure frequency (Figure 3C), and clot surface area (Figure 3D). Clot surface area of rCryo:lyWB was ∼75% of rCryo:dWb clot surface area (Figures 2D and 3D), and rCryo:lyWB closure frequency was reduced (fourfold at low and medium shear; twofold at high shear) compared with rCryo:dWB (Figures 2C and 3C). These data support the clinical severity of hyperfibrinolysis bleeding, which is strongly associated with poor outcomes.51,52
Cryo and FibCon both fail to rescue in vitro–induced lytic coagulopathy under physiological flow conditions. (A) Representative phase images of clot formation in the injury site over the course of perfusion experiments in the microfluidic model of bleeding. (B) BTs, (C) closure frequency (the percentage of experiments that achieved complete closure), and (D) terminal clot surface area for rCryo:lyWB and rFibCon:lyWB at all 3 shear rates. In panel B, dotted line indicates assay cutoff at 1200 seconds and is representative of no occlusion. (E) Lag-phase duration, (F) growth rates, (G) clot lysis duration, and (H) number of total independently identified events extracted from kinetic analyses of clot formation in rCryo:lyWB and rFibCon:lyWB (see supplemental Figure 2 and the supplemental Methods for details). For panels B through H, N = 6 biological replicates per group and data are represented as mean (standard deviation), except panel C, which is a visualization of the frequency. rCryo:lyWB and rFibCon:lyWB were compared using an unpaired Student t test (Mann-Whitney U test).
Cryo and FibCon both fail to rescue in vitro–induced lytic coagulopathy under physiological flow conditions. (A) Representative phase images of clot formation in the injury site over the course of perfusion experiments in the microfluidic model of bleeding. (B) BTs, (C) closure frequency (the percentage of experiments that achieved complete closure), and (D) terminal clot surface area for rCryo:lyWB and rFibCon:lyWB at all 3 shear rates. In panel B, dotted line indicates assay cutoff at 1200 seconds and is representative of no occlusion. (E) Lag-phase duration, (F) growth rates, (G) clot lysis duration, and (H) number of total independently identified events extracted from kinetic analyses of clot formation in rCryo:lyWB and rFibCon:lyWB (see supplemental Figure 2 and the supplemental Methods for details). For panels B through H, N = 6 biological replicates per group and data are represented as mean (standard deviation), except panel C, which is a visualization of the frequency. rCryo:lyWB and rFibCon:lyWB were compared using an unpaired Student t test (Mann-Whitney U test).
Cryo resuscitation results in rapid VWF deposition and platelet engagement
Cryo, not FibCon, resuscitation of dWB was associated with enhanced initiation of clot formation (increased growth rate and reduced lag time in microfluidic assessment (Figure 2E-F), reduced lag time in thrombin generation, and reduced CT in ROTEM (supplemental Table 3), consistent with our previous findings of these products.38 Because initiation of clot formation under high shear is heavily dependent on VWF binding of platelets,53 and VWF is more abundant in Cryo than FibCon (supplemental Table 3),38 we hypothesized that Cryo resuscitation of dWB would result in faster platelet engagement, enhancing clot formation kinetics. Indeed, rCryo:dWB resulted in early VWF deposition over rFibCon:dWB, leading to faster platelet capture (supplemental Video 2). Cryo resuscitation led to immediate VWF deposition and platelet engagement at the injury site at higher shear rates (Figure 4A), achieving near maximal platelet signal 4 minutes after perfusion. Modelled resuscitation with rFibCon:dWB failed to achieve these levels of VWF and platelets, with only 25% of maximal platelet signal by 10 minutes after perfusion at high shear (Figure 4B, top). rCryo:dWB trended toward greater platelet volume in terminal clot structures at low shear (Figure 4C), and similar VWF volume at all 3 shear rates (Figure 4D) compared with rFibCon:dWB. At low and high shear, rCryo:dWB had larger total clot volumes than rFibCon:dWB (Figure 4E). Total clot proportions were similar between hemostatic adjuncts (Figure 4F), demonstrating that the resulting terminal clot structure is consistent, independent of adjunct.
Hemostatic adjuncts alter clot initiation, not terminal clot morphology during resuscitation of in vitro–induced dilutional coagulopathy. Locally estimated scatterplot smoothing fit of normalized traces (N = 3 to 6) of MFI over time (frame rate of 0.12 s−1) represented as percentage (%) of maximum signal for VWF and platelets in (A) rCryo:dWB and (B) rFibCon:dWB at each of the 3 shear rates (3500 s−1 [top], 500 s−1 [middle], and 150 s−1 [bottom]) for the first 10 minutes of each assay. Voxels from 3-dimensional space filling models of z-stack fluorescent images of the injury site were used to calculate the volumetric contributions of (C) platelets and (D) VWF, as well as to determine (E) injury site clot volume of terminal clots formed in rCryo:dWB (N = 6) and rFibCon:dWB (N = 3). Data are represented as mean (standard deviation); rCryo:dWB and rFibCon:dWB were compared at each shear rate using an unpaired Student t test. (F) Volumetric contributions of PLT (platelets), VWF, FGN, and FXIII expressed as a proportion of the injury site clot volume in clots from both rCryo:dWB and rFibCon:dWB at all 3 shear rates. FGN, fibrinogen.
Hemostatic adjuncts alter clot initiation, not terminal clot morphology during resuscitation of in vitro–induced dilutional coagulopathy. Locally estimated scatterplot smoothing fit of normalized traces (N = 3 to 6) of MFI over time (frame rate of 0.12 s−1) represented as percentage (%) of maximum signal for VWF and platelets in (A) rCryo:dWB and (B) rFibCon:dWB at each of the 3 shear rates (3500 s−1 [top], 500 s−1 [middle], and 150 s−1 [bottom]) for the first 10 minutes of each assay. Voxels from 3-dimensional space filling models of z-stack fluorescent images of the injury site were used to calculate the volumetric contributions of (C) platelets and (D) VWF, as well as to determine (E) injury site clot volume of terminal clots formed in rCryo:dWB (N = 6) and rFibCon:dWB (N = 3). Data are represented as mean (standard deviation); rCryo:dWB and rFibCon:dWB were compared at each shear rate using an unpaired Student t test. (F) Volumetric contributions of PLT (platelets), VWF, FGN, and FXIII expressed as a proportion of the injury site clot volume in clots from both rCryo:dWB and rFibCon:dWB at all 3 shear rates. FGN, fibrinogen.
Storage duration of Cryo does not impair resuscitation of coagulopathy
No statistical differences were observed in stored Cryo (room temperature out to 10 days) resuscitation of dWB or lyWB models at all shear rates (dWB, Figure 5; lyWB, supplemental Figure 3; supplemental Table 4) in the microfluidic model. There were no differences in closure frequency (dWB, Figure 5B,H; lyWB, supplemental Figure 3B,H) or clot surface area (dWB, Figure 5C,I; lyWB, supplemental Figure 3C,I) in rCryo:dWB or rCryo:lyWB models on any storage day. Furthermore, Cryo storage resulted in minimal impact on resuscitation of either coagulopathy when measured by thrombin generation and viscoelastometry (supplemental Table 4; supplemental Figures 4-6).
Storage of PR Cryo (PR-Cryo FC) does not alter its capacity to resuscitate in vitro–induced coagulopathies. (A) BTs, (B) closure frequency, and (C) terminal clot surface area for rCryo:dWB (N = 6) over the course of storage at all 3 shear rates. Dotted line indicates assay cutoff at 1200 seconds and is representative of no occlusion. Data are represented as mean (standard deviation), except panel B, which is mean alone. (D) BTs, (E) closure frequency, and (F) terminal clot surface area for rFibCon:dWB (N = 6) over the course of storage at all 3 shear rates. Dotted line indicates assay cutoff at 1200 seconds and is representative of no clot formed to occlude the channel. Data are represented as mean (standard deviation), except panel E, which is mean alone. (G) BTs, (H) closure frequency, and (I) terminal clot surface area for rPR-CryoFC:dWB (N = 6) over the course of storage at all 3 shear rates. Dotted line indicates assay cutoff at 1200 seconds and is representative of no occlusion. Data are represented as mean (standard deviation), except panel H, which is mean alone. For panels A, C, D, F-G, and I, data were compared with baseline (storage day 0) within each shear rate using a 1-way nonparametric analysis of variance (ANOVA).
Storage of PR Cryo (PR-Cryo FC) does not alter its capacity to resuscitate in vitro–induced coagulopathies. (A) BTs, (B) closure frequency, and (C) terminal clot surface area for rCryo:dWB (N = 6) over the course of storage at all 3 shear rates. Dotted line indicates assay cutoff at 1200 seconds and is representative of no occlusion. Data are represented as mean (standard deviation), except panel B, which is mean alone. (D) BTs, (E) closure frequency, and (F) terminal clot surface area for rFibCon:dWB (N = 6) over the course of storage at all 3 shear rates. Dotted line indicates assay cutoff at 1200 seconds and is representative of no clot formed to occlude the channel. Data are represented as mean (standard deviation), except panel E, which is mean alone. (G) BTs, (H) closure frequency, and (I) terminal clot surface area for rPR-CryoFC:dWB (N = 6) over the course of storage at all 3 shear rates. Dotted line indicates assay cutoff at 1200 seconds and is representative of no occlusion. Data are represented as mean (standard deviation), except panel H, which is mean alone. For panels A, C, D, F-G, and I, data were compared with baseline (storage day 0) within each shear rate using a 1-way nonparametric analysis of variance (ANOVA).
Hemostatic resuscitation of dilutional coagulopathy with stored PR-CryoFC phenocopies FibCon
Although Cryo stored without refrigeration for 10 days performed similarly to freshly thawed Cryo during dWB resuscitation, room temperature storage increases the likelihood of bacterial growth. Thus, we modeled the hemostatic resuscitation capacity of PR-CryoFC stored out to 10 days. Freshly thawed PR-CryoFC had limited rescue of dWB and lyWB compared with Cryo at all 3 shear rates, and this did not change over the course of storage (dWB, Figure 5G-I; lyWB, supplemental Figure 3G-I). rPR-CryoFC:dWB injury site closure frequency was reduced at both low (fourfold) and medium (threefold) shear rates compared with rCryo:dWB (Figure 5B,H). rPR-CryoFC:dWB average clot surface area was reduced by ∼50% on day 0 compared with rCryo:dWB, irrespective of shear rate (Figure 5C,I; supplemental Figure 7). This was further reduced over PR-CryoFC storage at both low and medium shear, because by day 10, average clot surface area was reduced to 15% and 30%, respectively, of the size of rCryo:dWB clots (Figure 5C,I; supplemental Figure 7). Direct comparison of all hemostatic adjuncts at day 0 found that rCryo:dWB had significant reductions in BT (faster clotting) compared with rPR-CryoFC:dWB and rFibCon:dWB at low shear (Figure 6A). Despite no significant differences between BT (ie, terminal clot formed) at high shear, kinetic analysis revealed rapid clot formation at high shear in rCryo:dWB, seen by 75% coverage of the injury site within the first 90 seconds (Figure 6B). In contrast, rFibCon:dWB clot covered ∼30% of the injury site in the same time period, and PR-CryoFC:dWB phenocopied rFibCon:dWB (Figure 6B). Because early clot formation at high shear is dependent on VWF-platelet interactions, we hypothesized that VWF function may be altered in PR-CryoFC and FibCon, resulting in delayed clot formation. VWF binding in the injury site at high shear was delayed in rFibCon:dWB (expected) and rPR-CryoFC:dWB (unexpected) compared with rCryo:dWB (Figure 6C). In rCryo:dWB, VWF immediately appeared (>50% maximal VWF MFI) in the injury site, yet 10 minutes passed before rFibCon:dWB reached 50% maximal VWF MFI (Figure 6C). In rPR-CryoFC:dWB, it took ∼4 minutes to reach 50% maximal VWF MFI (Figure 6C). Reduced VWF was associated with decreased platelet recruitment, seen by <25% of maximal platelet MFI by 4 minutes in rFibCon:dWB and rPR-CryoFC:dWB, compared with >75% in rCryo:dWB (Figure 6C).
Storage of PR Cryo (PR-CryoFC) does not alter its capacity to resuscitate dWB. (A) Comparison of BTs of all 3 hemostatic adjuncts (day 0) when rescuing dilutional coagulopathy at each shear rate in the microfluidic model using a 2-way ANOVA with a Dunnett multiple comparison test (not significant [ns], P > .05; ∗P ≤ .05; ∗∗P ≤ .01). (B) Coverage of the injury site (pixel count at the given time normalized to the final pixel count of the injury site at the end of the assay = percentage [%] of maximum coverage) within the first 5 minutes of assay for all 3 hemostatic adjuncts (day 0) during dWB resuscitation at high (3500 s−1) shear. (C) Normalized traces (N = 6) of MFI over time (frame rate of 0.12 s−1) represented as percentage of maximum signal for VWF and platelets in rCryo:dWB, rFibCon:dWB, and rPR-CryoFC:dWB at high shear (3500 s−1) for the first 10 minutes of perfusion through the bleeding chamber.
Storage of PR Cryo (PR-CryoFC) does not alter its capacity to resuscitate dWB. (A) Comparison of BTs of all 3 hemostatic adjuncts (day 0) when rescuing dilutional coagulopathy at each shear rate in the microfluidic model using a 2-way ANOVA with a Dunnett multiple comparison test (not significant [ns], P > .05; ∗P ≤ .05; ∗∗P ≤ .01). (B) Coverage of the injury site (pixel count at the given time normalized to the final pixel count of the injury site at the end of the assay = percentage [%] of maximum coverage) within the first 5 minutes of assay for all 3 hemostatic adjuncts (day 0) during dWB resuscitation at high (3500 s−1) shear. (C) Normalized traces (N = 6) of MFI over time (frame rate of 0.12 s−1) represented as percentage of maximum signal for VWF and platelets in rCryo:dWB, rFibCon:dWB, and rPR-CryoFC:dWB at high shear (3500 s−1) for the first 10 minutes of perfusion through the bleeding chamber.
PR of Cryo results in decreased VWF functionality under physiological flow
This difference in VWF and platelet MFI warranted further evaluation of VWF quality and function. We previously demonstrated equal VWF content in Cryo and PR-CryoFC but reduced levels (<50%) in FibCon,38 suggesting alteration in function undetectable by VWF quantification. PR of Cryo did not alter VWF multimer distribution, seen by similar banding patterns in Cryo and PR-CryoFC (Figure 7A-B; supplemental Figure 8). FibCon VWF contained increased low-molecular-weight multimers and decreased high- and intermediate-molecular-weight multimers. In a flow-independent VWF A1 binding assay, A1 binding between PR-CryoFC and Cryo VWF was similar (Figure 7C), with slightly increased A1 binding in FibCon VWF. There were no differences in collagen binding between PR-CryoFC and Cryo VWF (Figure 7D) during static conditions yet reduced binding by FibCon VWF. There were no differences in ristocetin-induced VWF-mediated platelet aggregation (Figure 7E) between Cryo and PR-CryoFC VWF yet decreased FibCon VWF activity. In the absence of flow (static or stagnant conditions), these data suggested that PR-CryoFC VWF functions similarly to Cryo VWF; however, the microfluidic data suggested that shear conditions differentially affect adjunct-specific VWF. Because dynamic flow conditions significantly affect VWF elongation and extension, providing access to domains important for platelet capture and ADAMTS13-mediated cleavage,54 we hypothesized that PR impaired VWF elongation and extension. We vortexed adjuncts to induce high shear, promote VWF extension and elongation, and allow for cleavage by ADAMTS13.49,50 PR-CryoFC VWF had reduced cleavage compared with Cryo VWF, seen by increased high- and intermediate-molecular-weight multimers and decreased low-molecular-weight multimers (Figure 7F-G) with similar ADAMTS13 activity in both adjuncts (Figure 7H). Reduced cleavage of PR-CryoFC VWF may normally indicate a greater hemostatic capacity of VWF, but not when exposure of A1 and A2 domains are both inhibited, as seen here. These data confirm the phenotype observed in the microfluidic model is likely due to reduced shear-induced elongation and extension of PR-CryoFC VWF.
PR of Cryo impairs shear-induced VWF elongation. (A) Representative western blot of VWF multimers in each hemostatic adjunct source as well as in freshly isolated PPP and in freshly thawed NPP. (B) Densitometry values from a given profile section (low-molecular-weight multimers [LMWM], 1-4 lowest bands; high-molecular-weight multimers [HMWM] + intermediate-molecular-weight multimers [IMWM], ≥5) divided by the sum of the total densitometry values from all sections, multiplied by 100. Data tabulated from N = 6 sets of unique hemostatic adjuncts. (C) VWF activity in each adjunct as detected by the REAADS assay; data are normalized to VWF:Ag content. (D) VWF collagen binding in each adjunct as detected by the Technozym CBA enzyme-linked immunosorbent assay; data are normalized to VWF:Ag content. (E) Ristocetin-induced VWF-mediated platelet aggregation in each adjunct; data are normalized to VWF:Ag content. (F) Representative western blot of VWF multimers in either intact or vortexed Cryo and PR-CryoFC. (G) HMWM + IMWM (top) and LMWM (bottom) frequencies in intact and vortexed Cryo and PR-CryoFC. Values of mean frequency at the base of each bar. (H) ADAMTS13 activity in intact and vortexed Cryo and PR-CryoFC; all data are at assay maximum, indicating unaltered ADAMTS13 function. Data in panels B-E, G, and H are visualized as mean (standard deviation). Statistical comparisons between HMWM + IMWM or LMWM frequencies in panel B were performed using 2-way ANOVA, with Dunnett multiple comparison to PPP. ∗∗∗∗P < .0001. Statistical comparisons in panels C through E were performed using 1-way ANOVA, with Dunnett multiple comparison with Cryo; ns, P > .05; ∗∗P < .01; ∗∗∗P < .001; ∗∗∗∗P < .0001. Statistical comparisons between intact or vortexed adjuncts in panels G and H were performed using 2-way ANOVA. ∗P < .05. I, intact; NPP, normal pooled plasma; ns, not significant; V, vortexed.
PR of Cryo impairs shear-induced VWF elongation. (A) Representative western blot of VWF multimers in each hemostatic adjunct source as well as in freshly isolated PPP and in freshly thawed NPP. (B) Densitometry values from a given profile section (low-molecular-weight multimers [LMWM], 1-4 lowest bands; high-molecular-weight multimers [HMWM] + intermediate-molecular-weight multimers [IMWM], ≥5) divided by the sum of the total densitometry values from all sections, multiplied by 100. Data tabulated from N = 6 sets of unique hemostatic adjuncts. (C) VWF activity in each adjunct as detected by the REAADS assay; data are normalized to VWF:Ag content. (D) VWF collagen binding in each adjunct as detected by the Technozym CBA enzyme-linked immunosorbent assay; data are normalized to VWF:Ag content. (E) Ristocetin-induced VWF-mediated platelet aggregation in each adjunct; data are normalized to VWF:Ag content. (F) Representative western blot of VWF multimers in either intact or vortexed Cryo and PR-CryoFC. (G) HMWM + IMWM (top) and LMWM (bottom) frequencies in intact and vortexed Cryo and PR-CryoFC. Values of mean frequency at the base of each bar. (H) ADAMTS13 activity in intact and vortexed Cryo and PR-CryoFC; all data are at assay maximum, indicating unaltered ADAMTS13 function. Data in panels B-E, G, and H are visualized as mean (standard deviation). Statistical comparisons between HMWM + IMWM or LMWM frequencies in panel B were performed using 2-way ANOVA, with Dunnett multiple comparison to PPP. ∗∗∗∗P < .0001. Statistical comparisons in panels C through E were performed using 1-way ANOVA, with Dunnett multiple comparison with Cryo; ns, P > .05; ∗∗P < .01; ∗∗∗P < .001; ∗∗∗∗P < .0001. Statistical comparisons between intact or vortexed adjuncts in panels G and H were performed using 2-way ANOVA. ∗P < .05. I, intact; NPP, normal pooled plasma; ns, not significant; V, vortexed.
Discussion
This is, to our knowledge, the first analysis using an established microfluidic bleeding model of hemostasis39 to simulate and compare the hemostatic resuscitation effectiveness of Cryo and FibCon in dilutional and hyperfibrinolytic coagulopathy models. Cryo and PR-CryoFC resuscitation provided more VWF, FVIII, and FXIII in both models compared with FibCon, which was maintained over 10 days of storage (supplemental Tables 3 and 4). rCryo:dWB demonstrated superior hemostatic function over rFibCon:dWB, both under flow and traditional static assessments. Interestingly, Cryo resuscitation under flow was not striking with respect to terminal clot formation at high shear, in which we hypothesized it would have greatest effect because of VWF content. This may be because of reduced platelet counts inherent to the dWB model (70% dilution), because platelet binding to VWF is required to support clot formation in this setting. However, the presence of VWF in Cryo was important for early platelet recruitment and clot initiation (Figures 4 and 6). Hyperfibrinolytic coagulopathy was not well resuscitated with adjuncts under flow, especially at higher shear rates, in contrast to static assays, in which Cryo rescued lysis better than FibCon38 (LI60, ROTEM EXTEM (supplemental Table 4; supplemental Figure 5), consistent with previous reports.30 This suggests hemostatic assessment under flow is more sensitive to lysis than static assays, supporting the relationship between hyperfibrinolysis and poor clinical outcomes,52 and necessitating inclusion of assessment under flow for future ex vivo characterization of lysis in patients with bleeding.
The microfluidic model used in these studies simulates an injured vessel, providing observation of clot formation under physiologically relevant flow conditions, allowing the study of biofidelic mechanisms of hemostatic function using human blood and human blood products ex vivo. Our data highlight and recapitulate the importance of VWF-platelet interactions to initiate and form clot under high shear. During in-hospital resuscitation of traumatic bleeding, every minute without blood product administration results in a 5% increase in mortality.8 We show FibCon resuscitation of dWB fails to recruit platelets into the injury site within 10 minutes of perfusion at high shear, whereas Cryo provides ample VWF immediately upon resuscitation, leading to rapid platelet engagement. If this ex vivo delay is representative of in vivo mechanisms, Cryo may prove advantageous over FibCon for resuscitation of life-threatening bleeding with acquired hypofibrinogenemia or fibrinogen dysfunction.
Head-to-head FibCon vs Cryo efficacy comparisons in traumatically injured patients are limited. The FEISTY trial28 found that time to fibrinogen replacement in patients who are severely, traumatically injured was doubled in patients receiving Cryo (60 minutes) compared with FibCon (30 minutes), yet both provided similar fibrinogen supplementation, measured by viscoelastic testing.55 Subanalyses revealed improved fibrin clot structure in plasma samples from patients receiving Cryo compared with FibCon, supporting the benefit of resuscitation with additional upstream factors.29 Potential future studies could evaluate VWF in those same samples to determine how endogenous elevated levels of VWF during TIC are affected by Cryo as compared with FibCon. As timing of hemostatic resuscitation is crucial for improving outcomes in patients with traumatic bleeding,8 immediate availability and administration of hemostatic adjuncts are important considerations, especially in prehospital resuscitation. Cryo is frozen, requiring thawing (∼20 minutes) before use, with a postthaw shelf life of 4 to 6 hours, depending on pooling procedures.56 This necessary Cryo thaw time may explain the administrative delay compared with FibCon in the FEISTY trial results.55 Trials with intent for early Cryo administration have failed at providing quick transfusion, as seen in FIBRES (mean time of 47 minutes from order to administration)57 and CRYOSTAT-2 (median time of 68 minutes from order to administration).27 These delays may account for the lack of efficacy in improving outcomes.
PR Cryo would provide an immediately available hemostatic adjunct with the potential for >6-hour shelf life.38 We demonstrate that PR-CryoFC is noninferior to FibCon during hemostatic resuscitation of dilutional and lytic coagulopathies under physiologically relevant flow conditions. This evidence supports that readily available PR-CryoFC (already thawed, room temperature) could further reduce time to resuscitation with a fibrinogen-containing adjunct, with no need to reconstitute (FibCon, 5-10 minutes, room temperature) or thaw (Cryo, 20 minutes, 37°C). A single-center study indicated that use of Intercept Fibrinogen Complex reduced time from order to treatment by 58% (30.4 to 14.6 minutes).58 In our flow-dependent microfluidic model, PR-CryoFC phenocopied FibCon with delayed VWF deposition and reduced platelet recruitment under high shear. Subsequent analysis revealed that PR-CryoFC VWF had reduced ADAMTS13 cleavage when subjected to high shear in an established flow-dependent cleavage assay, confirming decreased shear activation of VWF. These data suggest that PR treatment may alter VWF function. PR involves a chemical agent (amotosalen), illumination with ultraviolet light, and incubation with a compound absorption device to quench amotosalen after PR,59,60 and PR treatment of platelets affects phenotype and function59,61 and induces significant proteomic changes.62,63 Further exploration of PR-induced alterations in VWF and other plasma proteins may identify possible mitigation strategies. Of note, plasmin also cleaves VWF64-66; therefore, PR treatment may also alter susceptibility of VWF to plasmin cleavage. Future studies exploring this possibility as well as potential flow dependency are warranted. Moreover, the clinical relevance of these findings remains to be determined. Trials, such as the FITS trial (ClinicalTrials.gov identifier: NCT06764927), which have PR-CryoFC on hand in the operating room, may decrease administration delays to as low as 5 minutes, and provide valuable data on whether rapid administration of a PR-CryoFC product may overcome the reduced ex vivo and in vitro functionality identified in our study. Furthermore, studies evaluating alternative Cryo/PR-Cryo FC manufacturing methods and cold storage of these products34,35 will provide additional insight beyond the room temperature storage findings reported herein.
Although FibCon and Cryo are deemed comparable fibrinogen replacement strategies, our findings support that Cryo may be a more efficacious adjunct for patients with active bleeding because of immediate availability of factors important for early initiation of clot formation,67-70 adding to fibrin structure improvements reported by Morrow et al.29 The FXIII content of Cryo may contribute to improved clot structure, although, interestingly, FibCon products have been shown to contain a range of FXIII content.71,72 Thus, FibCon with higher FXIII may perform better.72 We previously reported that RiaSTAP FibCon (used in this study) had significant levels of FXIII.38 Deficiencies in factors other than fibrinogen, including factors FVIII, FXIII, and VWF, are associated with increased risk of bleeding, and it is well recognized that these are invaluable for hemostasis in patients with traumatic bleeding.73 Patients with severe isolated TBI and intracranial bleeding have deficiencies in fibrin cross-linking and fibrinogen function,74 and platelet dysfunction may be related to VWF consumption, leading to reduced VWF activity and exacerbation of reduced platelet function.75 Reduced FVIII may result in twice the risk of mortality in trauma-associated coagulopathy.76 Decreased FXIII activity has been associated with higher postoperative bleeding77 and reduced clot firmness in patients undergoing elective abdominal surgery.78 Because of these increased factor levels, it is likely that Cryo over FibCon has the potential to improve outcomes in patient populations with traumatic bleeding and those with other nontraumatic bleeding. Finally, additional therapies and adjuncts, such as tranexamic acid, are critical in clinical hemostatic resuscitation, and may have synergistic effects with Cryo and FibCon. Future studies are essential to understand the concomitant effects of these adjuncts and tranexamic acid.
Transparent discussion regarding strengths and limitations of our study is critical. Short hemostatic adjunct storage periods with multiple time points, large WB volumes needed per time point, and assay duration led to the need for multiple different WB sources and limited paired-donor analyses. Additionally, the hemostatic capacity of WB varies between donors, even day-to-day in a single donor (partially due to platelet age and metabolic capacity, and baseline levels of key hemostatic proteins [eg, VWF, plasminogen]). Moreover, adjuncts were sourced from different sets of pooled donors; thus, although this variability led to heterogeneity in our data, this is potentially reflective of real donor and recipient variability inherent to blood products and transfusion medicine. Using healthy donor WB to induce ex vivo models is an established38,79-85 and essential practice to increase mechanistic understanding in the preclinical environment, albeit reductionist in nature. We implemented dilutional and hyperfibrinolytic models to phenocopy the multifaceted coagulopathies associated with traumatic injury and hemorrhage. To guide model development, we used viscoelastic assays, despite inherent assay limitations, because viscoelastic parameters have robust linkages to patient outcomes.11,16,42,52,86,87 Not surprisingly, our induced coagulopathies manifested with severe dysfunction in the microfluidic model, because viscoelastic tests are stagnant and use high amounts of agonist to generate fast results with low variability. Lastly, we studied hemostasis in the setting of 3 initial lumen wall shear rates (150 s−1, 500 s−1, and 3500 s−1). Although this is a comprehensive spectrum covering various flow regimes in the vasculature, higher shear rates could also be relevant to pathological flows induced by injury.88
Despite these limitations, we identified unique adjunct-specific differences during resuscitation: Cryo and PR-Cryo may provide greater hemostatic support compared with FibCon, because of additional factors required for early clot formation (initiation, propagation, aggregation, and growth). Although Cryo and PR-Cryo had equivalent resuscitative performance in static assays, we found that PR of Cryo impaired flow-dependent VWF function. Evaluation of whether potentiation of early clot formation in vitro/ex vivo occurs in vivo, and whether these changes result in improved clinical outcomes for patients with bleeding remains to be performed. Additionally, the best clinical metrics for assessing adjunct efficacy need to be established before head-to-head comparisons in patients with bleeding.89
Our findings provide information regarding the limitations of current clinical hemostatic tests and serve as the foundation for future improved iterations of similar modeling approaches, such as refinement of tissue plasminogen activator dosing, dilution ratios, additional shear rates, and inclusion of platelet inhibitors or damage/injury associated molecules. These more nuanced approaches, coupled with clinical assays (eg, viscoelastic) and these initial microfluidic models, will be crucial for development of the next generation of ex vivo models representative of TIC and resuscitation. Moreover, fluid dynamics of bleeding is an active area of research, and ex vivo flow platform design would greatly benefit from a clearer picture of the relevant biorheology and biophysics appropriate for study of TIC. Collectively, our models and results have furthered our understanding of hemostatic adjunct function during coagulopathy, and advanced the field of hemostatic resuscitation science.
Acknowledgments
The authors acknowledge the help and support of a number of individuals: Meghan Huff and the Washington University Clinical Trials Unit for help with coordinating and performing healthy donor blood draws; Einar Klæboe Kristoffersen and Turid Helen Felli Lunde of Helse Bergen at Haukeland University Hospital, Bergen, Norway, for help with procuring key reagents; the team at Cerus Corporation, with special thanks to Elan Weiner and Anil Bagri for providing cryoprecipitate products and additional support throughout the course of the study; Rahul Gupta at the Washington University in St Louis Institute for Materials Science and Engineering and the Transfusion, Hemostasis, Oxygenation, and Resuscitation Research Network for providing funding; and Amy Griffiths of Green Mountain Antibodies for help with key reagents. They thank Michael Shih of the Washington University Center for Cellular Imaging (WUCCI) for assistance with image processing, and the use of AutoQuant and Imaris software provided by the WUCCI, which is supported by Washington University School of Medicine, The Children's Discovery Institute of Washington University School of Medicine and St. Louis Children’s Hospital (CDI-CORE-2015-505 and CDI-CORE-2019-813) and the Foundation for Barnes-Jewish Hospital (3770 and 4642). They acknowledge Angela Verdoni, Michael Meyer, Cynthia Klamar Blain, and the rest of the team at the Vitalant Coagulation Laboratory for their assistance with von Willebrand factor and ADAMTS13 assays. Finally, they thank Jorge Di Paola for critical review of the manuscript.
Authorship
Contribution: S.M.S. and K.A.T. designed the study, performed all assays, analyzed data, prepared figures, and drafted the first version of the manuscript; A.L. and D.B.L. Jr aided in von Willebrand factor assay selection, contributed to study discussions, and edited the manuscript; P.C.S. aided in study design, analyzed data, edited the manuscript, and supported S.M.S. and K.A.T. (space, equipment, and salary); K.A.T., S.M.S., and P.C.S. contributed to acquisition of funding; and all authors critically contributed to the finalization of the manuscript.
Conflict-of-interest disclosure: P.C.S. serves on the scientific advisory board for Haima, Octapharma, and Grifols; is the chief medical officer and co-founder of KaloCyte; is co-founder and co-director of THOR; and is a consultant for Cerus Corporation. The remaining authors declare no competing financial interests.
The current affiliations for K.A.T. are Vitalant Research Institute, Denver, CO; and Department of Pathology, University of Colorado Anschutz Medical Campus, Aurora, CO.
The current affiliations for P.C.S. are Trauma and Transfusion Medicine Research Center, Department of Surgery, University of Pittsburgh, Pittsburgh, PA; and Department of Critical Care, University of Pittsburgh, Pittsburgh, PA.
The current affiliations for S.M.S. are Trauma and Transfusion Medicine Research Center, Department of Surgery, University of Pittsburgh, Pittsburgh, PA; and Department of Bioengineering, University of Pittsburgh, Pittsburgh, PA.
Correspondence: Susan M. Shea, Department of Surgery, University of Pittsburgh, Room W944, Biomedical Science Tower, 200 Lothrop St, Pittsburgh, PA 15213; email: smshea@pitt.edu.
References
Author notes
Original data are available on request from the corresponding author, Susan M. Shea (smshea@pitt.edu).
The full-text version of this article contains a data supplement.




![Hemostatic adjuncts alter clot initiation, not terminal clot morphology during resuscitation of in vitro–induced dilutional coagulopathy. Locally estimated scatterplot smoothing fit of normalized traces (N = 3 to 6) of MFI over time (frame rate of 0.12 s−1) represented as percentage (%) of maximum signal for VWF and platelets in (A) rCryo:dWB and (B) rFibCon:dWB at each of the 3 shear rates (3500 s−1 [top], 500 s−1 [middle], and 150 s−1 [bottom]) for the first 10 minutes of each assay. Voxels from 3-dimensional space filling models of z-stack fluorescent images of the injury site were used to calculate the volumetric contributions of (C) platelets and (D) VWF, as well as to determine (E) injury site clot volume of terminal clots formed in rCryo:dWB (N = 6) and rFibCon:dWB (N = 3). Data are represented as mean (standard deviation); rCryo:dWB and rFibCon:dWB were compared at each shear rate using an unpaired Student t test. (F) Volumetric contributions of PLT (platelets), VWF, FGN, and FXIII expressed as a proportion of the injury site clot volume in clots from both rCryo:dWB and rFibCon:dWB at all 3 shear rates. FGN, fibrinogen.](https://ash.silverchair-cdn.com/ash/content_public/journal/bloodvth/2/3/10.1016_j.bvth.2025.100076/2/m_bvth_vth-2025-000351-gr4.jpeg?Expires=1768254115&Signature=IDAPugKP3MIY1GxRPNZ5uHVdohGkuQzruK5J2RQWWQ~qxDu4g3KH6zgb4wmq9Dr2nyhG8r-TQXgN5fOuabc5Mn5TSZM3rBGvn9VyvdblVz7RY2v4uWysuuZueENvkZ0mbaQrzu05K-ocbr4l91jsck-dFZtKuRzaUT3jce~l6aenM~pVExb0RyzCdDJVNvUh~sT6OXCxC6cd9IZa1mltPMri9HDfJdRLJZ-PXG7NpLoDHKEOEgLSyZj0D7wHRu6xba~iuL9IV7XTQrF-FnwOUrS47RepMDC9mKHKb3ePc1o2jH7WDUzo~UGI05WdfT89yy29r5YcbFKWltRRMgYQMQ__&Key-Pair-Id=APKAIE5G5CRDK6RD3PGA)

![Storage of PR Cryo (PR-CryoFC) does not alter its capacity to resuscitate dWB. (A) Comparison of BTs of all 3 hemostatic adjuncts (day 0) when rescuing dilutional coagulopathy at each shear rate in the microfluidic model using a 2-way ANOVA with a Dunnett multiple comparison test (not significant [ns], P > .05; ∗P ≤ .05; ∗∗P ≤ .01). (B) Coverage of the injury site (pixel count at the given time normalized to the final pixel count of the injury site at the end of the assay = percentage [%] of maximum coverage) within the first 5 minutes of assay for all 3 hemostatic adjuncts (day 0) during dWB resuscitation at high (3500 s−1) shear. (C) Normalized traces (N = 6) of MFI over time (frame rate of 0.12 s−1) represented as percentage of maximum signal for VWF and platelets in rCryo:dWB, rFibCon:dWB, and rPR-CryoFC:dWB at high shear (3500 s−1) for the first 10 minutes of perfusion through the bleeding chamber.](https://ash.silverchair-cdn.com/ash/content_public/journal/bloodvth/2/3/10.1016_j.bvth.2025.100076/2/m_bvth_vth-2025-000351-gr6.jpeg?Expires=1768254115&Signature=BpghGsPntrdG8MpG4BVvs5QRJ4XTvc0Xi9xcPq-BO0UEx6eFl7ozHC7jidxxOrVzk2MF1eKvqMRDJrmyGNnXRt3DQqwEr-xM3BpxBi9HgEjQA-z9DfNK~g49U1oINYRpO2PCYsX2S0B3FogrMCHoYKOvLb-qjROollExGbvTB~lRdH~CtOBVZM1Xs8gsmTQZjGLKw2fiHS6GevVgNJY3RbUZl0sQiFIVgbYmxEkTVOZPZP6PI2CtfHnj4dtTiB65NDDlFNIGO3KlxIlKrP-OixEDl3Yqb~dVpmNin3a-3eUswUj1EEeS-FOzdBpOiq8Kvj~dmQHTt-JnRakFx3Xxaw__&Key-Pair-Id=APKAIE5G5CRDK6RD3PGA)
![PR of Cryo impairs shear-induced VWF elongation. (A) Representative western blot of VWF multimers in each hemostatic adjunct source as well as in freshly isolated PPP and in freshly thawed NPP. (B) Densitometry values from a given profile section (low-molecular-weight multimers [LMWM], 1-4 lowest bands; high-molecular-weight multimers [HMWM] + intermediate-molecular-weight multimers [IMWM], ≥5) divided by the sum of the total densitometry values from all sections, multiplied by 100. Data tabulated from N = 6 sets of unique hemostatic adjuncts. (C) VWF activity in each adjunct as detected by the REAADS assay; data are normalized to VWF:Ag content. (D) VWF collagen binding in each adjunct as detected by the Technozym CBA enzyme-linked immunosorbent assay; data are normalized to VWF:Ag content. (E) Ristocetin-induced VWF-mediated platelet aggregation in each adjunct; data are normalized to VWF:Ag content. (F) Representative western blot of VWF multimers in either intact or vortexed Cryo and PR-CryoFC. (G) HMWM + IMWM (top) and LMWM (bottom) frequencies in intact and vortexed Cryo and PR-CryoFC. Values of mean frequency at the base of each bar. (H) ADAMTS13 activity in intact and vortexed Cryo and PR-CryoFC; all data are at assay maximum, indicating unaltered ADAMTS13 function. Data in panels B-E, G, and H are visualized as mean (standard deviation). Statistical comparisons between HMWM + IMWM or LMWM frequencies in panel B were performed using 2-way ANOVA, with Dunnett multiple comparison to PPP. ∗∗∗∗P < .0001. Statistical comparisons in panels C through E were performed using 1-way ANOVA, with Dunnett multiple comparison with Cryo; ns, P > .05; ∗∗P < .01; ∗∗∗P < .001; ∗∗∗∗P < .0001. Statistical comparisons between intact or vortexed adjuncts in panels G and H were performed using 2-way ANOVA. ∗P < .05. I, intact; NPP, normal pooled plasma; ns, not significant; V, vortexed.](https://ash.silverchair-cdn.com/ash/content_public/journal/bloodvth/2/3/10.1016_j.bvth.2025.100076/2/m_bvth_vth-2025-000351-gr7.jpeg?Expires=1768254115&Signature=lRy3ark08ASwE1zPOCupa7GhTFIEfi4~MgAaqwlBdWKADn-Vo~3WaItSBlM5MPKTHr8aJ6eEIqZ69APadqpu9IwBs3UJWxLLlqypbWTOyizWV2r5hj2spwfgolBvw9LS7DDPbf7lTEAxRDrV11kxMwdTWDe2vhDzzLX1y2KUYIQNhxq404l0JUss1HUQx7hUzGoc1O-sKXHpKgRSdN05V5fJxdLrVzRcUitmdgXFxSroNO-w9vuTaqm71M~~TZG5E1sani3-Z7srbecOpv6Flo995akhTZrOGgg0rGz5KUmFwC06aa6mhFCYQkmXFYlXmXhgyQp5Uo~QwVV3xcSaiQ__&Key-Pair-Id=APKAIE5G5CRDK6RD3PGA)